政府公报
各市人民政府,省政府各厅委、各直属机构:
经省政府同意,现将《2010年度省政府对各市政府绩效考评工作实施方案》印发给你们,请结合本地区、本部门实际,认真组织实施。
辽宁省人民政府办公厅
二○一○年四月三十日
2010年度省政府对各市政府
绩效考评工作实施方案
为持续推进政府管理创新,全面完成省十一届人大三次会议通过的《政府工作报告》提出的重点工作任务,推动全省经济社会又好又快发展,特制定2010年度省政府对各市政府绩效考评工作方案。
一、指导思想
以科学发展观为指导,紧紧围绕省委十届九次全会的总体部署以及政府工作报告中提出的目标任务,按照经济社会协调发展的要求,以调整经济结构和转变经济发展方式为主线,以工业化和城镇化为方向,以保障和改善民生为目的,进一步完善政府绩效管理工作机制,切实发挥绩效管理的导向、激励和监督作用,全面完成省委、省政府确定的工作目标,为我省实现新一轮跨越式发展做出积极贡献。
二、考评内容
2010年度省政府对各市政府绩效指标考评内容分为发展战略、经济发展、社会发展、民生工程、环保生态、软环境建设6个类别。
(一)发展战略类。
1.区域发展战略
2.县域经济发展战略
3.产业发展战略
4.服务业发展战略
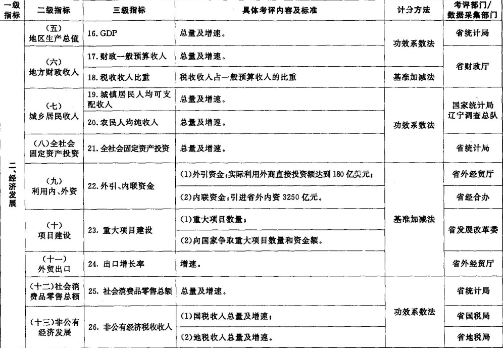
(二)经济发展类。
5.地区生产总值
6.地方财政收入
7.城乡居民收入
8.全社会固定资产投资
9.利用内、外资
10.项目建设
11.外贸出口
12.社会消费品零售总额
13.非公有经济发展
(三)社会事业发展类。
14.基础设施
15.教育科技
16.文化体育
17.医疗卫生
18.人口计生
(四)重点民生工程类。
19.就业再就业
20.社会保障
21.住房惠民
22.特殊群体收入
23.特殊群体医疗
24.社会福利与救助
25.农村就学
26.农村扶贫
27.农村环境
28.农村文化
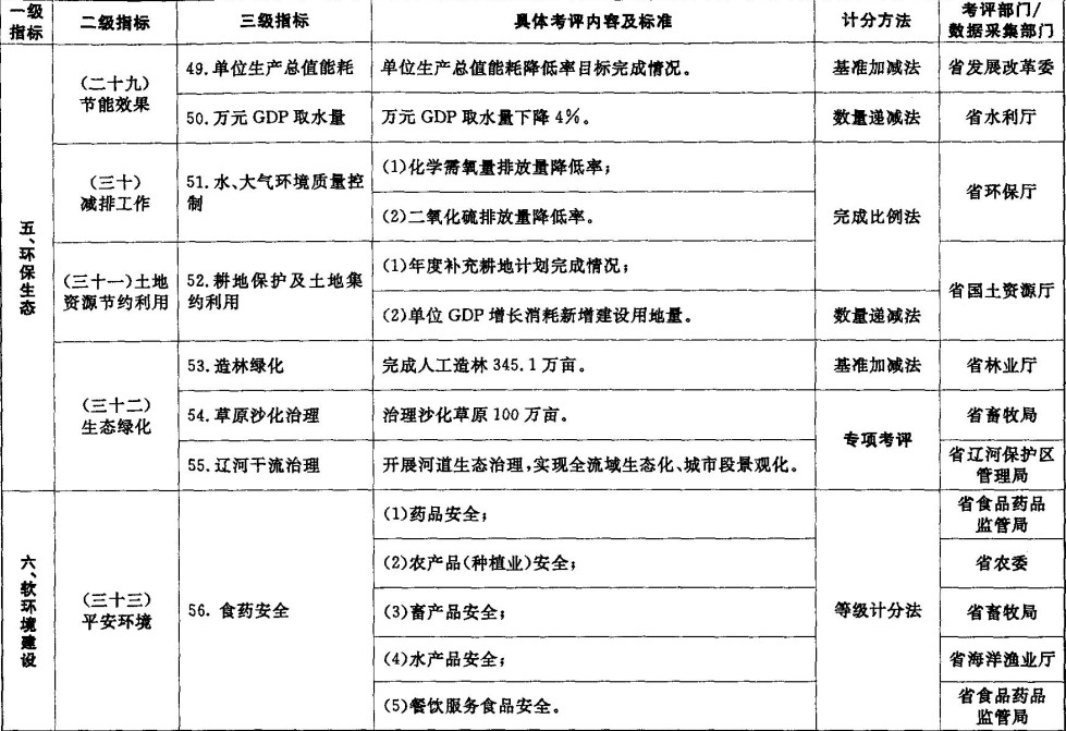
(五)环保生态类。
29.节能效果
30.减排工作
31.土地资源节约利用
32.生态绿化
(六)软环境建设类。
33.平安环境
34.政务环境
35.信用环境
三、考评方式
省政府对各市政府绩效考评工作,要加大政府绩效考评过程的管理力度,加强过程考评时限要求,强化过程督查指导,加大察访核验工作力度,实现政府绩效的全过程管理,切实使考评方式由“年底考核”向“全程管理”转变。
(一)过程考评。
采取月跟踪、季调度、半年评估等方式,了解工作进度,掌握工作情况,总结工作经验,查摆工作不足,制定整改措施。
(二)年终考评。
通过听、查、看、访等形式,对各市政府完成工作的数量、质量和效益等方面进行综合评分排名。
(三)察访核验。
通过明查与暗访相结合的方式,采取实地考察、专项检查和抽样调查等形式,对各市政府指标完成情况进行察访核验,深入查找问题,限期解决问题。
四、评分办法
省政府对各市政府绩效考评设置了指标考评、领导评价和社会评议三大体系,其实施细则由省政府绩效管理工作领导小组另行下发。指标考评实行千分制计分,分类采用完成比例法、数量递减法、否决计分法、功效系数法、等级计分法、基准加减法等计分方法。积极探索领导评价和社会评议工作,其结果作为对各市政府绩效综合考评排名的重要依据。对为全省做出突出贡献和造成严重社会不良影响的市政府分别在指标考评总分的基础上进行加分和减分。
五、结果使用
继续实行综合评分排名和评选重点工作优胜奖,对政府绩效管理成效显著的省考评部门将予以表彰。按照奖励先进、鞭策后进的原则,将年度绩效考评结果作为奖励的依据,作为干部政绩考核的依据,作为行政问责的依据,作为编制和安排财政预算的依据。
六、组织领导
为进一步加强我省政府绩效管理工作的领导,成立省政府绩效管理工作领导小组,由省长任组长,常务副省长任常务副组长,省政府秘书长任副组长,省编委办、省信访局、省政府办公厅、省发展改革委、省经济和信息化委、省教育厅、省科技厅、省民委(省宗教局)、省公安厅、省监察厅、省民政厅、省财政厅、省人力资源社会保障厅、省国土资源厅、省环保厅、省住房城乡建设厅、省交通厅、省农委、省水利厅、省林业厅、省海洋渔业厅、省服务业委、省外经贸厅、省文化厅、省卫生厅、省人口计生委、省审计厅、省地税局、省体育局、省安全生产监管局、省统计局、省政府法制办、省旅游局、省政府金融办、省公务员局、省畜牧局、省食品药品监管局、省经合办、省国税局、国家统计局辽宁调查总队、辽河保护区管理局等41家单位为领导小组成员单位。
省政府绩效管理工作领导小组办公室设在省人力资源社会保障厅。办公室主任由省人力资源社会保障厅厅长兼任,副主任由省人力资源社会保障厅副厅长兼任,办公室成员由省政府办公厅、省发展改革委、省财政厅、省人力资源社会保障厅、省统计局等5家单位有关处(室)负责人组成。政府绩效日常管理,考评内容、方法和指标体系的拟定和组织实施工作,由省政府绩效考核办公室负责。
七、工作要求
(一)加强组织领导。
各市政府要把政府绩效考评工作作为“一把手”工程来抓,结合本市实际,建立健全绩效考评机构,落实专门工作人员,确保工作扎实有序开展。省各考评部门要把省政府对各市政府绩效考评工作摆上重要议事日程,主要领导要亲自抓,分管领导具体抓,形成一级抓一级、层层抓落实的工作格局。省政府绩效考核办公室要牵头抓好落实,完善措施办法,并积极探索对全省县(市、区)政府绩效综合考评。
(二)狠抓目标落实。
各市政府要紧紧围绕绩效目标任务,迅速研究落实保障措施,将各项考评指标分解细化到各县区,做到全年有目标、季度有任务、每月有计划,将各项指标落实到具体责任部门和责任人。
(三)强化察访核验。
省政府绩效考核办公室要积极组织省各考评部门,加大察访核验工作力度,加强政府绩效的过程管理。要强化重点工作过程督查指导,促进各市政府提高绩效水平。要加强政府绩效管理的信息化建设,建立统一数据管理平台,使各级领导了解政府运作现状,实现地区工作的全过程监控。
(四)确保政府绩效考评公平公正。
政府绩效考评工作要坚持公正、公平的原则,实事求是地对各市政府做出客观、全面、公正的评价。要严明工作纪律,坚决防止滥用职权、泄露秘密、弄虚作假等行为的发生。各市政府要积极支持绩效考评工作,严禁在考评过程中弄虚作假。对在考评过程中违反纪律的将予以通报,情节严重的,要按有关规定处理。
附件:2010年度省政府对各市政府绩效考评指标
| 版权所有:辽宁省人民政府 | 主办单位:辽宁省人民政府办公厅 |
| 地址:沈阳市皇姑区北陵大街45-9号 | 邮编:110032 |
辽公网安备 21010502000372号 |
网站标识码:2100000037 |
| ICP备案序号:辽ICP备05023109号 | 联系邮箱:mhwz@ln.gov.cn |

