政府公报
各省、自治区、直辖市人民政府,国务院各部委、各直属机构:
现将《“十三五”国家战略性新兴产业发展规划》印发给你们,请认真贯彻执行。
国务院
2016年11月29日
“十三五”国家战略性新兴产业发展规划
战略性新兴产业代表新一轮科技革命和产业变革的方向,是培育发展新动能、获取未来竞争新优势的关键领域。“十三五”时期,要把战略性新兴产业摆在经济社会发展更加突出的位置,大力构建现代产业新体系,推动经济社会持续健康发展。根据“十三五”规划纲要有关部署,特编制本规划,规划期为2016—2020年。
一、加快壮大战略性新兴产业,打造经济社会发展新引擎
(一)现状与形势。
“十二五”期间,我国节能环保、新一代信息技术、生物、高端装备制造、新能源、新材料和新能源汽车等战略性新兴产业快速发展。2015年,战略性新兴产业增加值占国内生产总值比重达到8%左右,产业创新能力和盈利能力明显提升。新一代信息技术、生物、新能源等领域一批企业的竞争力进入国际市场第一方阵,高铁、通信、航天装备、核电设备等国际化发展实现突破,一批产值规模千亿元以上的新兴产业集群有力支撑了区域经济转型升级。大众创业、万众创新蓬勃兴起,战略性新兴产业广泛融合,加快推动了传统产业转型升级,涌现了大批新技术、新产品、新业态、新模式,创造了大量就业岗位,成为稳增长、促改革、调结构、惠民生的有力支撑。
未来5到10年,是全球新一轮科技革命和产业变革从蓄势待发到群体迸发的关键时期。信息革命进程持续快速演进,物联网、云计算、大数据、人工智能等技术广泛渗透于经济社会各个领域,信息经济繁荣程度成为国家实力的重要标志。增材制造(3D打印)、机器人与智能制造、超材料与纳米材料等领域技术不断取得重大突破,推动传统工业体系分化变革,将重塑制造业国际分工格局。基因组学及其关联技术迅猛发展,精准医学、生物合成、工业化育种等新模式加快演进推广,生物新经济有望引领人类生产生活迈入新天地。应对全球气候变化助推绿色低碳发展大潮,清洁生产技术应用规模持续拓展,新能源革命正在改变现有国际资源能源版图。数字技术与文化创意、设计服务深度融合,数字创意产业逐渐成为促进优质产品和服务有效供给的智力密集型产业,创意经济作为一种新的发展模式正在兴起。创新驱动的新兴产业逐渐成为推动全球经济复苏和增长的主要动力,引发国际分工和国际贸易格局重构,全球创新经济发展进入新时代。
“十三五”时期是我国全面建成小康社会的决胜阶段,也是战略性新兴产业大有可为的战略机遇期。我国创新驱动所需的体制机制环境更加完善,人才、技术、资本等要素配置持续优化,新兴消费升级加快,新兴产业投资需求旺盛,部分领域国际化拓展加速,产业体系渐趋完备,市场空间日益广阔。但也要看到,我国战略性新兴产业整体创新水平还不高,一些领域核心技术受制于人的情况仍然存在,一些改革举措和政策措施落实不到位,新兴产业监管方式创新和法规体系建设相对滞后,还不适应经济发展新旧动能加快转换、产业结构加速升级的要求,迫切需要加强统筹规划和政策扶持,全面营造有利于新兴产业蓬勃发展的生态环境,创新发展思路,提升发展质量,加快发展壮大一批新兴支柱产业,推动战略性新兴产业成为促进经济社会发展的强大动力。
(二)指导思想。
全面贯彻党的十八大和十八届三中、四中、五中、六中全会精神,深入学习贯彻习近平总书记系列重要讲话精神,认真落实党中央、国务院决策部署,按照“五位一体”总体布局和“四个全面”战略布局要求,积极适应把握引领经济发展新常态,牢固树立和贯彻落实创新、协调、绿色、开放、共享的发展理念,紧紧把握全球新一轮科技革命和产业变革重大机遇,培育发展新动能,推进供给侧结构性改革,构建现代产业体系,提升创新能力,深化国际合作,进一步发展壮大新一代信息技术、高端装备、新材料、生物、新能源汽车、新能源、节能环保、数字创意等战略性新兴产业,推动更广领域新技术、新产品、新业态、新模式蓬勃发展,建设制造强国,发展现代服务业,为全面建成小康社会提供有力支撑。
(三)主要原则。
坚持供给创新。创新是战略性新兴产业发展的核心。要深入实施创新驱动发展战略,大力推进大众创业、万众创新,突出企业主体地位,全面提升技术、人才、资金的供给水平,营造创新要素互动融合的生态环境。聚焦突破核心关键技术,进一步提高自主创新能力,全面提升产品和服务的附加价值和国际竞争力。推进简政放权、放管结合、优化服务改革,破除旧管理方式对新兴产业发展的束缚,降低企业成本,激发企业活力,加快新兴企业成长壮大。
坚持需求引领。市场需求是拉动战略性新兴产业发展壮大的关键因素。要强化需求侧政策引导,加快推进新产品、新服务的应用示范,将潜在需求转化为现实供给,以消费升级带动产业升级。营造公平竞争的市场环境,激发市场活力。
坚持产业集聚。集约集聚是战略性新兴产业发展的基本模式。要以科技创新为源头,加快打造战略性新兴产业发展策源地,提升产业集群持续发展能力和国际竞争力。以产业链和创新链协同发展为途径,培育新业态、新模式,发展特色产业集群,带动区域经济转型,形成创新经济集聚发展新格局。
坚持人才兴业。人才是发展壮大战略性新兴产业的首要资源。要针对束缚人才创新活力的关键问题,加快推进人才发展政策和体制创新,保障人才以知识、技能、管理等创新要素参与利益分配,以市场价值回报人才价值,全面激发人才创业创新动力和活力。加大力度培养和吸引各类人才,弘扬工匠精神和企业家精神。
坚持开放融合。开放融合是加快战略性新兴产业发展的客观要求。要以更开放的理念、更包容的方式,搭建国际化创新合作平台,高效利用全球创新资源,大力推动我国优势技术和标准的国际化应用,加快推进产业链、创新链、价值链全球配置,全面提升战略性新兴产业发展能力。
(四)发展目标。
到2020年,战略性新兴产业发展要实现以下目标:
产业规模持续壮大,成为经济社会发展的新动力。战略性新兴产业增加值占国内生产总值比重达到15%,形成新一代信息技术、高端制造、生物、绿色低碳、数字创意等5个产值规模10万亿元级的新支柱,并在更广领域形成大批跨界融合的新增长点,平均每年带动新增就业100万人以上。
创新能力和竞争力明显提高,形成全球产业发展新高地。攻克一批关键核心技术,发明专利拥有量年均增速达到15%以上,建成一批重大产业技术创新平台,产业创新能力跻身世界前列,在若干重要领域形成先发优势,产品质量明显提升。节能环保、新能源、生物等领域新产品和新服务的可及性大幅提升。知识产权保护更加严格,激励创新的政策法规更加健全。
产业结构进一步优化,形成产业新体系。发展一批原创能力强、具有国际影响力和品牌美誉度的行业排头兵企业,活力强劲、勇于开拓的中小企业持续涌现。中高端制造业、知识密集型服务业比重大幅提升,支撑产业迈向中高端水平。形成若干具有全球影响力的战略性新兴产业发展策源地和技术创新中心,打造百余个特色鲜明、创新能力强的新兴产业集群。
到2030年,战略性新兴产业发展成为推动我国经济持续健康发展的主导力量,我国成为世界战略性新兴产业重要的制造中心和创新中心,形成一批具有全球影响力和主导地位的创新型领军企业。
(五)总体部署。
以创新、壮大、引领为核心,紧密结合“中国制造2025”战略实施,坚持走创新驱动发展道路,促进一批新兴领域发展壮大并成为支柱产业,持续引领产业中高端发展和经济社会高质量发展。立足发展需要和产业基础,大幅提升产业科技含量,加快发展壮大网络经济、高端制造、生物经济、绿色低碳和数字创意等五大领域,实现向创新经济的跨越。着眼全球新一轮科技革命和产业变革的新趋势、新方向,超前布局空天海洋、信息网络、生物技术和核技术领域一批战略性产业,打造未来发展新优势。遵循战略性新兴产业发展的基本规律,突出优势和特色,打造一批战略性新兴产业发展策源地、集聚区和特色产业集群,形成区域增长新格局。把握推进“一带一路”建设战略契机,以更开放的视野高效利用全球创新资源,提升战略性新兴产业国际化水平。加快推进重点领域和关键环节改革,持续完善有利于汇聚技术、资金、人才的政策措施,创造公平竞争的市场环境,全面营造适应新技术、新业态蓬勃涌现的生态环境,加快形成经济社会发展新动能。
二、推动信息技术产业跨越发展,拓展网络经济新空间
实施网络强国战略,加快建设“数字中国”,推动物联网、云计算和人工智能等技术向各行业全面融合渗透,构建万物互联、融合创新、智能协同、安全可控的新一代信息技术产业体系。到2020年,力争在新一代信息技术产业薄弱环节实现系统性突破,总产值规模超过12万亿元。
(一)构建网络强国基础设施。深入推进“宽带中国”战略,加快构建高速、移动、安全、泛在的新一代信息基础设施。
大力推进高速光纤网络建设。开展智能网络新技术规模应用试点,推动国家骨干网向高速传送、灵活调度、智能适配方向升级。全面实现向全光网络跨越,加快推进城镇地区光网覆盖,提供每秒1000兆比特(1000Mbps)以上接入服务,大中城市家庭用户实现带宽100Mbps以上灵活选择;多方协同推动提升农村光纤宽带覆盖率,98%以上的行政村实现光纤通达,有条件的地区提供100Mbps以上接入服务,半数以上农村家庭用户实现带宽50Mbps以上灵活选择。推动三网融合基础设施发展。推进互联网协议第六版(IPv6)演进升级和应用,推动骨干企业新增网络地址不再使用私有地址。
加快构建新一代无线宽带网。加快第四代移动通信(4G)网络建设,实现城镇及人口密集行政村深度覆盖和广域连续覆盖。在热点公共区域推广免费高速无线局域网。大力推进第五代移动通信(5G)联合研发、试验和预商用试点。优化国家频谱资源配置,提高频谱利用效率,保障频率资源供给。合理规划利用卫星频率和轨道资源,加快空间互联网部署,研制新型通信卫星和应用终端,探索建设天地一体化信息网络,研究平流层通信等高空覆盖新方式。
加快构建下一代广播电视网。推动有线无线卫星广播电视网智能协同覆盖,建设天地一体、互联互通、宽带交互、智能协同、可管可控的广播电视融合传输覆盖网。加速全国有线电视网络基础设施建设和双向化、智能化升级改造,推进全国有线电视网络整合和互联互通。推动下一代地面数字广播电视传输技术研发及产业化,加强地面无线广播电视与互联网的融合创新,创建移动、交互、便捷的地面无线广播电视新业态。

统筹发展应用基础设施。充分利用现有设施,统筹规划大型、超大型数据中心在全国适宜地区布局,有序推进绿色数据中心建设。推动基于现有各类通信网络实现物联网集约部署。持续强化应急通信能力建设。
加强国际合作。加强信息网络基础设施国际互联互通合作。加强海外海缆、陆缆、业务节点、数据中心、卫星通信等设施建设,优化国际通信网络布局。加快建设中国—阿拉伯国家等网上丝绸之路、中国—东盟信息港。
(二)推进“互联网+”行动。促进新一代信息技术与经济社会各领域融合发展,培育“互联网+”生态体系。
深化互联网在生产领域的融合应用。深化制造业与互联网融合发展,推动“中国制造+互联网”取得实质性突破,发展面向制造业的信息技术服务,构筑核心工业软硬件、工业云、智能服务平台等制造新基础,大力推广智能制造、网络化协同、个性化定制、服务化延伸等新业态、新模式。加快发展工业互联网,构建工业互联网体系架构,开展工业互联网创新应用示范。推进移动互联网、云计算、物联网等技术与农业、能源、金融、商务、物流快递等深度融合,支持面向网络协同的行业应用软件研发与系统集成,推动制造业向生产服务型转变、生产性服务业向价值链高端延伸。
拓展生活及公共服务领域的“互联网+”应用。加快行业管理体制创新,促进医疗、教育、社保、就业、交通、旅游等服务智慧化。拓展新型智慧城市应用,推动基于互联网的公共服务模式创新,推进基于云计算的信息服务公共平台建设,增强公共产品供给能力。加快实施“互联网+政务服务”,逐步实现政务服务“一号申请、一窗受理、一网通办”。
促进“互联网+”新业态创新。鼓励运用信息网络技术推动生产、管理和营销模式变革,重塑产业链、供应链、价值链,加快形成新的生产和流通交换模式。以体制机制创新推动分享经济发展,建立适应分享经济发展的监管方式,促进交通、旅游、养老、人力资源、日用品消费等领域共享平台企业规范发展,营造分享经济文化氛围。

(三)实施国家大数据战略。落实大数据发展行动纲要,全面推进重点领域大数据高效采集、有效整合、公开共享和应用拓展,完善监督管理制度,强化安全保障,推动相关产业创新发展。
加快数据资源开放共享。统筹布局建设国家大数据公共平台,制定出台数据资源开放共享管理办法,推动建立数据资源清单和开放目录,鼓励社会公众对开放数据进行增值性、公益性、创新性开发。加强大数据基础性制度建设,强化使用监管,建立健全数据资源交易机制和定价机制,保护数据资源权益。
发展大数据新应用新业态。加快推进政府大数据应用,建立国家宏观调控和社会治理数据体系,提高政府治理能力。发展大数据在工业、农业农村、创业创新、促进就业等领域的应用,促进数据服务业创新,推动数据探矿、数据化学、数据材料、数据制药等新业态、新模式发展。加强海量数据存储、数据清洗、数据分析挖掘、数据可视化等关键技术研发,形成一批具有国际竞争力的大数据处理、分析和可视化软硬件产品,培育大数据相关产业,完善产业链,促进相关产业集聚发展。推进大数据综合试验区建设。
强化大数据与网络信息安全保障。建立大数据安全管理制度,制定大数据安全管理办法和有关标准规范,建立数据跨境流动安全保障机制。加强数据安全、隐私保护等关键技术攻关,形成安全可靠的大数据技术体系。建立完善网络安全审查制度。采用安全可信产品和服务,提升基础设施关键设备安全可靠水平。建立关键信息基础设施保护制度,研究重要信息系统和基础设施网络安全整体解决方案。

(四)做强信息技术核心产业。顺应网络化、智能化、融合化等发展趋势,着力培育建立应用牵引、开放兼容的核心技术自主生态体系,全面梳理和加快推动信息技术关键领域新技术研发与产业化,推动电子信息产业转型升级取得突破性进展。
提升核心基础硬件供给能力。提升关键芯片设计水平,发展面向新应用的芯片。加快16/14纳米工艺产业化和存储器生产线建设,提升封装测试业技术水平和产业集中度,加紧布局后摩尔定律时代芯片相关领域。实现主动矩阵有机发光二极管(AMOLED)、超高清(4K/8K)量子点液晶显示、柔性显示等技术国产化突破及规模应用。推动智能传感器、电力电子、印刷电子、半导体照明、惯性导航等领域关键技术研发和产业化,提升新型片式元件、光通信器件、专用电子材料供给保障能力。

大力发展基础软件和高端信息技术服务。面向重点行业需求建立安全可靠的基础软件产品体系,支持开源社区发展,加强云计算、物联网、工业互联网、智能硬件等领域操作系统研发和应用,加快发展面向大数据应用的数据库系统和面向行业应用需求的中间件,支持发展面向网络协同优化的办公软件等通用软件。加强信息技术核心软硬件系统服务能力建设,推动国内企业在系统集成各环节向高端发展,规范服务交付,保证服务质量,鼓励探索前沿技术驱动的服务新业态,推动骨干企业在新兴领域加快行业解决方案研发和推广应用。大力发展基于新一代信息技术的高端软件外包业务。
加快发展高端整机产品。推进绿色计算、可信计算、数据和网络安全等信息技术产品的研发与产业化,加快高性能安全服务器、存储设备和工控产品、新型智能手机、下一代网络设备和数据中心成套装备、先进智能电视和智能家居系统、信息安全产品的创新与应用,发展面向金融、交通、医疗等行业应用的专业终端、设备和融合创新系统。大力提升产品品质,培育一批具有国际影响力的品牌。
(五)发展人工智能。培育人工智能产业生态,促进人工智能在经济社会重点领域推广应用,打造国际领先的技术体系。
加快人工智能支撑体系建设。推动类脑研究等基础理论和技术研究,加快基于人工智能的计算机视听觉、生物特征识别、新型人机交互、智能决策控制等应用技术研发和产业化,支持人工智能领域的基础软硬件开发。加快视频、地图及行业应用数据等人工智能海量训练资源库和基础资源服务公共平台建设,建设支撑大规模深度学习的新型计算集群。鼓励领先企业或机构提供人工智能研发工具以及检验评测、创业咨询、人才培养等创业创新服务。
推动人工智能技术在各领域应用。在制造、教育、环境保护、交通、商业、健康医疗、网络安全、社会治理等重要领域开展试点示范,推动人工智能规模化应用。发展多元化、个性化、定制化智能硬件和智能化系统,重点推进智能家居、智能汽车、智慧农业、智能安防、智慧健康、智能机器人、智能可穿戴设备等研发和产业化发展。鼓励各行业加强与人工智能融合,逐步实现智能化升级。利用人工智能创新城市管理,建设新型智慧城市。推动专业服务机器人和家用服务机器人应用,培育新型高端服务产业。
(六)完善网络经济管理方式。
深化电信体制改革。全面推进三网融合,进一步放开基础电信领域竞争性业务,放宽融合性产品和服务的市场准入限制,推进国有电信企业混合所有制试点工作。破除行业壁垒,推动各行业、各领域在技术、标准、监管等方面充分对接,允许各类主体依法平等参与市场竞争。
加强相关法律法规建设。针对互联网与各行业融合发展的新特点,调整不适应发展要求的现行法规及政策规定。落实加强网络信息保护和信息公开有关规定,加快推动制定网络安全、电子商务等法律法规。
三、促进高端装备与新材料产业突破发展,引领中国制造新跨越
顺应制造业智能化、绿色化、服务化、国际化发展趋势,围绕“中国制造2025”战略实施,加快突破关键技术与核心部件,推进重大装备与系统的工程应用和产业化,促进产业链协调发展,塑造中国制造新形象,带动制造业水平全面提升。力争到2020年,高端装备与新材料产业产值规模超过12万亿元。
(一)打造智能制造高端品牌。着力提高智能制造核心装备与部件的性能和质量,打造智能制造体系,强化基础支撑,积极开展示范应用,形成若干国际知名品牌,推动智能制造装备迈上新台阶。
大力发展智能制造系统。加快推动新一代信息技术与制造技术的深度融合,开展集计算、通信与控制于一体的信息物理系统(CPS)顶层设计,探索构建贯穿生产制造全过程和产品全生命周期,具有信息深度自感知、智慧优化自决策、精准控制自执行等特征的智能制造系统,推动具有自主知识产权的机器人自动化生产线、数字化车间、智能工厂建设,提供重点行业整体解决方案,推进传统制造业智能化改造。建设测试验证平台,完善智能制造标准体系。
推动智能制造关键技术装备迈上新台阶。构建工业机器人产业体系,全面突破高精度减速器、高性能控制器、精密测量等关键技术与核心零部件,重点发展高精度、高可靠性中高端工业机器人。加快高档数控机床与智能加工中心研发与产业化,突破多轴、多通道、高精度高档数控系统、伺服电机等主要功能部件及关键应用软件,开发和推广应用精密、高速、高效、柔性并具有网络通信等功能的高档数控机床、基础制造装备及集成制造系统。突破智能传感与控制装备、智能检测与装配装备、智能物流与仓储装备、智能农业机械装备,开展首台套装备研究开发和推广应用,提高质量与可靠性。
打造增材制造产业链。突破钛合金、高强合金钢、高温合金、耐高温高强度工程塑料等增材制造专用材料。搭建增材制造工艺技术研发平台,提升工艺技术水平。研制推广使用激光、电子束、离子束及其他能源驱动的主流增材制造工艺装备。加快研制高功率光纤激光器、扫描振镜、动态聚焦镜及高性能电子枪等配套核心器件和嵌入式软件系统,提升软硬件协同创新能力,建立增材制造标准体系。在航空航天、医疗器械、交通设备、文化创意、个性化制造等领域大力推动增材制造技术应用,加快发展增材制造服务业。

(二)实现航空产业新突破。加强自主创新,推进民用航空产品产业化、系列化发展,加强产业配套设施和安全运营保障能力建设,提高产品安全性、环保性、经济性和舒适性,全面构建覆盖航空发动机、飞机整机、产业配套和安全运营的航空产业体系。到2020年,民用大型客机、新型支线飞机完成取证交付,航空发动机研制实现重大突破,产业配套和示范运营体系基本建立。
加快航空发动机自主发展。依托航空发动机及燃气轮机重大专项,突破大涵道比大型涡扇发动机关键技术,支撑国产干线飞机发展。发展1000千瓦级涡轴发动机和5000千瓦级涡桨发动机,满足国产系列化直升机和中型运输机动力需求。发展使用重油的活塞式发动机和应用航空生物燃料的涡轮发动机,推进小型发动机市场化应用。
推进民用飞机产业化。加快实施大型飞机重大专项,完成大型客机研制,启动宽体客机研发,突破核心技术。加快新型支线飞机工程研制和系列化改进改型,开展新机型国内外先锋用户示范运营和设计优化,提高飞机航线适应性和竞争力。大力开发市场需求大的民用直升机、多用途飞机、特种飞机和工业级无人机。
完善产业配套体系建设。提高航空材料和基础元器件自主制造水平,掌握铝锂合金、复合材料等加工制造核心技术。大力发展高可靠性、长寿命、环境适应性强、标准化、低成本的航空设备和系统,实现适航取证。加快航空科研试验重大基础设施建设,加大结构强度、飞行控制、电磁兼容、环境试验等计量测试和验证条件投入,加强试飞条件建设。突破一批适航关键技术,加强适航审定条件和能力建设,加快完善运输类飞机等各类航空产品的适航审定政策,建成具有完善组织机构、充足人力资源、健全规章体系、先进硬件设施和较强国际合作能力的适航审定体系。加快建设一批专业化数字化示范工厂,显著提高航空产品制造质量稳定性和生产效率。积极推进构建国际风险合作伙伴关系,建成功能完备的航空产业配套体系。
发展航空运营新服务。落实促进通用航空业发展的各项政策措施,大力培育通用航空市场,促进通用航空制造与运营服务协调发展。大力发展航空租赁。利用互联网技术建立先进航空运营体系,促进服务模式创新。加强飞行培训,培育航空文化。开发综合化、通用化、智能化的通信、导航和控制系统,发展面向全面风险管控和多类空域融合运用的技术体系和装备,形成安全运营支撑体系。

(三)做大做强卫星及应用产业。建设自主开放、安全可靠、长期稳定运行的国家民用空间基础设施,加速卫星应用与基础设施融合发展。到2020年,基本建成主体功能完备的国家民用空间基础设施,满足我国各领域主要业务需求,基本实现空间信息应用自主保障,形成较为完善的卫星及应用产业链。
加快卫星及应用基础设施建设。构建星座和专题卫星组成的遥感卫星系统,形成“高中低”分辨率合理配置、空天地一体多层观测的全球数据获取能力;加强地面系统建设,汇集高精度、全要素、体系化的地球观测信息,构建“大数据地球”。打造国产高分辨率商业遥感卫星运营服务平台。发展固定通信广播、移动通信广播和数据中继三个卫星系列,形成覆盖全球主要地区的卫星通信广播系统。实施第二代卫星导航系统国家科技重大专项,加快建设卫星导航空间系统和地面系统,建成北斗全球卫星导航系统,形成高精度全球服务能力。采用政府和社会资本合作(PPP)模式推进遥感卫星等建设。
提升卫星性能和技术水平。掌握长寿命、高稳定性、高定位精度、大承载量和强敏捷能力的卫星应用平台技术,突破高分辨率、高精度、高可靠性及综合探测等有效载荷技术。优先发展遥感卫星数据处理技术和业务应用技术。提升宽带通信卫星、移动多媒体广播卫星等技术性能。加强卫星平台型谱化建设,有序推进中小微卫星发展。
推进卫星全面应用。统筹军民空间基础设施,完善卫星数据共用共享机制,加强卫星大众化、区域化、国际化应用,加快卫星遥感、通信与导航融合化应用,利用物联网、移动互联网等新技术,创新“卫星+”应用模式。面向防灾减灾、应急、海洋等领域需求,开展典型区域综合应用示范。面向政府部门业务管理和社会服务需求,开展现代农业、新型城镇化、智慧城市、智慧海洋、边远地区等的卫星综合应用示范。围绕国家区域发展总体战略,推动“互联网+天基信息应用”深入发展,打造空间信息消费全新产业链和商业模式。推进商业卫星发展和卫星商业化应用。积极布局海外市场,建立“一带一路”空间信息走廊。

(四)强化轨道交通装备领先地位。推进轨道交通装备产业智能化、绿色化、轻量化、系列化、标准化、平台化发展,加快新技术、新工艺、新材料的应用,研制先进可靠的系列产品,完善相关技术标准体系,构建现代轨道交通装备产业创新体系,打造覆盖干线铁路、城际铁路、市域(郊)铁路、城市轨道交通的全产业链布局。
打造具有国际竞争力的轨道交通装备产业链。形成中国标准新型高速动车组、节能型永磁电机驱动高速列车、30吨轴重重载电力机车和车辆、大型养路机械等产品系列,推进时速500公里轮轨试验列车、时速600公里磁悬浮系统等新型列车研发和产业化,构建完整产业链。加强产品质量检验检测认证综合能力建设。加快“走出去”步伐,提升国际竞争力。
推进新型城市轨道交通装备研发及产业化。面向大城市复杂市域交通需求,推动时速120—160公里、与城市轨道交通无缝衔接的市域(郊)铁路装备,适应不同技术路线的跨座式单轨,自动导轨快捷运输系统等研发与应用,构建时速200公里及以下中低速磁悬浮系统的设计、制造、试验、检测技术平台,建立完善产品认证制度,建立新型城市轨道交通车辆技术标准和规范,领跑国际技术标准。
突破产业关键零部件及绿色智能化集成技术。进一步研发列车牵引制动系统、列车网络控制系统、通信信号系统、电传动系统、智能化系统、车钩缓冲系统、储能与节能系统、高速轮对、高性能转向架、齿轮箱、轴承、轻量化车体等关键系统和零部件,形成轨道交通装备完整产业链。加强永磁电机驱动、全自动运行、基于第四代移动通信的无线综合承载等技术研发和产业化。优化完善高速铁路列控系统和城际铁路列控技术标准体系。
(五)增强海洋工程装备国际竞争力。推动海洋工程装备向深远海、极地海域发展和多元化发展,实现主力装备结构升级,突破重点新型装备,提升设计能力和配套系统水平,形成覆盖科研开发、总装建造、设备供应、技术服务的完整产业体系。
重点发展主力海洋工程装备。加快推进物探船、深水半潜平台、钻井船、浮式生产储卸装置、海洋调查船、半潜运输船、起重铺管船、多功能海洋工程船等主力海工装备系列化研发,构建服务体系,设计建造能力居世界前列。
加快发展新型海洋工程装备。突破浮式钻井生产储卸装置、浮式液化天然气储存和再气化装置、深吃水立柱式平台、张力腿平台、极地钻井平台、海上试验场等研发设计和建造技术,建立规模化生产制造工艺体系,产品性能及可靠性达到国际先进水平。
加强关键配套系统和设备研发及产业化。产学研用相结合,提高升降锁紧系统、深水锚泊系统、动力定位系统、自动控制系统、水下钻井系统、柔性立管深海观测系统等关键配套设备设计制造水平,大力发展海洋工程用高性能发动机,提升专业化配套能力。

(六)提高新材料基础支撑能力。顺应新材料高性能化、多功能化、绿色化发展趋势,推动特色资源新材料可持续发展,加强前沿材料布局,以战略性新兴产业和重大工程建设需求为导向,优化新材料产业化及应用环境,加强新材料标准体系建设,提高新材料应用水平,推进新材料融入高端制造供应链。到2020年,力争使若干新材料品种进入全球供应链,重大关键材料自给率达到70%以上,初步实现我国从材料大国向材料强国的战略性转变。
推动新材料产业提质增效。面向航空航天、轨道交通、电力电子、新能源汽车等产业发展需求,扩大高强轻合金、高性能纤维、特种合金、先进无机非金属材料、高品质特殊钢、新型显示材料、动力电池材料、绿色印刷材料等规模化应用范围,逐步进入全球高端制造业采购体系。推动优势新材料企业“走出去”,加强与国内外知名高端制造企业的供应链协作,开展研发设计、生产贸易、标准制定等全方位合作。提高新材料附加值,打造新材料品牌,增强国际竞争力。建立新材料技术成熟度评价体系,研究建立新材料首批次应用保险补偿机制。组建新材料性能测试评价中心。细化完善新材料产品统计分类。
以应用为牵引构建新材料标准体系。围绕新一代信息技术、高端装备制造、节能环保等产业需求,加强新材料产品标准与下游行业设计规范的衔接配套,加快制定重点新材料标准,推动修订老旧标准,强化现有标准推广应用,加强前沿新材料标准预先研究,提前布局一批核心标准。加快新材料标准体系国际化进程,推动国内标准向国际标准转化。
促进特色资源新材料可持续发展。推动稀土、钨钼、钒钛、锂、石墨等特色资源高质化利用,加强专用工艺和技术研发,推进共伴生矿资源平衡利用,支持建立专业化的特色资源新材料回收利用基地、矿物功能材料制造基地。在特色资源新材料开采、冶炼分离、深加工各环节,推广应用智能化、绿色化生产设备与工艺。发展海洋生物来源的医学组织工程材料、生物环境材料等新材料。
前瞻布局前沿新材料研发。突破石墨烯产业化应用技术,拓展纳米材料在光电子、新能源、生物医药等领域应用范围,开发智能材料、仿生材料、超材料、低成本增材制造材料和新型超导材料,加大空天、深海、深地等极端环境所需材料研发力度,形成一批具有广泛带动性的创新成果。

四、加快生物产业创新发展步伐,培育生物经济新动力
把握生命科学纵深发展、生物新技术广泛应用和融合创新的新趋势,以基因技术快速发展为契机,推动医疗向精准医疗和个性化医疗发展,加快农业育种向高效精准育种升级转化,拓展海洋生物资源新领域、促进生物工艺和产品在更广泛领域替代应用,以新的发展模式助力生物能源大规模应用,培育高品质专业化生物服务新业态,将生物经济加速打造成为继信息经济后的重要新经济形态,为健康中国、美丽中国建设提供新支撑。到2020年,生物产业规模达到8—10万亿元,形成一批具有较强国际竞争力的新型生物技术企业和生物经济集群。
(一)构建生物医药新体系。加快开发具有重大临床需求的创新药物和生物制品,加快推广绿色化、智能化制药生产技术,强化科学高效监管和政策支持,推动产业国际化发展,加快建设生物医药强国。
推动生物医药行业跨越升级。加快基因测序、细胞规模化培养、靶向和长效释药、绿色智能生产等技术研发应用,支撑产业高端发展。开发新型抗体和疫苗、基因治疗、细胞治疗等生物制品和制剂,推动化学药物创新和高端制剂开发,加速特色创新中药研发,实现重大疾病防治药物原始创新。支持生物类似药规模化发展,开展专利到期药物大品种研发和生产,加快制药装备升级换代,提升制药自动化、数字化和智能化水平,进一步推动中药产品标准化发展,促进产业标准体系与国际接轨,加速国际化步伐。发展海洋创新药物,开发具有民族特色的现代海洋中药产品,推动试剂原料和中间体产业化,形成一批海洋生物医药产业集群。

创新生物医药监管方式。建立更加科学高效的医药审评审批方式,加快推开药品上市许可持有人制度试点,加快仿制药质量和疗效一致性评价,探索开展医疗新技术临床实验研究认可制度试点。完善药品采购机制,全面推动医药价格和行业监管等领域体制机制改革。
(二)提升生物医学工程发展水平。深化生物医学工程技术与信息技术融合发展,加快行业规制改革,积极开发新型医疗器械,构建移动医疗、远程医疗等诊疗新模式,促进智慧医疗产业发展,推广应用高性能医疗器械,推进适应生命科学新技术发展的新仪器和试剂研发,提升我国生物医学工程产业整体竞争力。
发展智能化移动化新型医疗设备。开发智能医疗设备及其软件和配套试剂、全方位远程医疗服务平台和终端设备,发展移动医疗服务,制定相关数据标准,促进互联互通,初步建立信息技术与生物技术深度融合的现代智能医疗服务体系。
开发高性能医疗设备与核心部件。发展高品质医学影像设备、先进放射治疗设备、高通量低成本基因测序仪、基因编辑设备、康复类医疗器械等医学装备,大幅提升医疗设备稳定性、可靠性。利用增材制造等新技术,加快组织器官修复和替代材料及植介入医疗器械产品创新和产业化。加速发展体外诊断仪器、设备、试剂等新产品,推动高特异性分子诊断、生物芯片等新技术发展,支撑肿瘤、遗传疾病及罕见病等体外快速准确诊断筛查。

(三)加速生物农业产业化发展。以产出高效、产品安全、资源节约、环境友好为目标,创制生物农业新品种,开发动植物营养和绿色植保新产品,构建现代农业新体系,形成一批具有国际竞争力的生物育种企业,为加快农业发展方式转变提供新途径、新支撑。
构建生物种业自主创新体系。开展基因编辑、分子设计、细胞诱变等关键核心技术创新与育种应用,研制推广一批优质、高产、营养、安全、资源高效利用、适应标准化生产的农业动植物新品种,积极推进生物技术培育新品种产业化,形成一批以企业为主体的生物育种创新平台,打造具有核心竞争力的育繁推一体化现代生物种业企业,加快农业动植物新品种产业化和市场推广。发展动植物检疫新技术,加强国外优质动植物品种资源引进检疫平台建设。
开发一批新型农业生物制剂与重大产品。大力发展动植物病虫害防控新技术、新产品,建立基于病虫基因组信息的绿色农药、兽药创制技术体系,创制一批新型动物疫苗、生物兽药、植物新农药等重大产品,实现规模生产与应用,推动农业生产绿色转型。创制可替代抗生素的新型绿色生物饲料和高效生物肥料产品。深度挖掘海洋生物资源,开发绿色、安全、高效的新型海洋生物功能制品,开辟综合利用新途径。推动食品合成生物工程技术、食品生物高效转化技术、肠道微生物宏基因组学等关键技术创新与精准营养食品创制。
(四)推动生物制造规模化应用。加快发展微生物基因组工程、酶分子机器、细胞工厂等新技术,提升工业生物技术产品经济性,推进生物制造技术向化工、材料、能源等领域渗透应用,推动以清洁生物加工方式逐步替代传统化学加工方式,实现可再生资源逐步替代化石资源。
不断提升生物制造产品经济性和规模化发展水平。发展新生物工具创制与应用技术体系,实现一批有机酸、化工醇、烯烃、烷烃、有机胺等基础化工产品的生物法生产与应用,推动生物基聚酯、生物基聚氨酯、生物尼龙、生物橡胶、微生物多糖等生物基材料产业链条化、集聚化、规模化发展,提升氨基酸、维生素等大宗发酵产品自主创新能力和发展水平。
建立生态安全、绿色低碳、循环发展的生物法工艺体系。发展高效工业生物催化转化技术体系,提升绿色生物工艺应用水平。建立甾体药物、手性化合物、稀少糖醇等生物催化合成路线,实现医药化工等中间体绿色化、规模化生产。促进绿色生物工艺在农业、化工、食品、医药、轻纺、冶金、能源等领域全面进入和示范应用,显著降低物耗能耗和污染物排放。
(五)培育生物服务新业态。以专业化分工促进生物技术服务创新发展,构建新技术专业化服务模式,不断创造生物经济新增长点。
增强生物技术对消费者的专业化服务能力。发展专业化诊疗机构,培育符合规范的液体活检、基因诊断等新型技术诊疗服务机构。发展健康体检和咨询、移动医疗等健康管理服务,推动构建生物大数据、医疗健康大数据共享平台,试点建立居民健康影像档案,鼓励构建线上线下相结合的智能诊疗生态系统,推动医学检验检测、影像诊断等服务专业化发展。

提高生物技术服务对产业的支持水平。发展符合国际标准的药物研发与生产服务,鼓励医药企业加强与合同研发、委托制造企业的合作。推动基因检测和诊断等新兴技术在各领域应用转化,支持生物信息服务机构提升技术水平。为药品、医疗器械、种业、生物能源等生物产品提供检测、评价、认证等公共服务,加快产品上市进度,提升产品质量。鼓励生物技术在水污染控制、大气污染治理、有毒有害物质降解、废物资源化等领域拓展应用,积极引导生物环保技术企业跨地区、跨行业联合或兼并,实现做大做强。构建生物技术专业化双创平台,降低生物产业创新创业成本,支持各类人员开办虚拟研发企业,释放创新潜能。
(六)创新生物能源发展模式。着力发展新一代生物质液体和气体燃料,开发高性能生物质能源转化系统解决方案,拓展生物能源应用空间,力争在发电、供气、供热、燃油等领域实现全面规模化应用,生物能源利用技术和核心装备技术达到世界先进水平,形成较成熟的商业化市场。
促进生物质能源清洁应用。重点推进高寿命、低电耗生物质燃料成型设备、生物质供热锅炉、分布式生物质热电联产等关键技术和设备研发,促进生物质成型燃料替代燃煤集中供热、生物质热电联产。按照因地制宜、就近生产消纳原则,示范建设集中式规模化生物燃气应用工程,突破大型生物质集中供气原料处理、高效沼气厌氧发酵等关键技术瓶颈。探索建立多元、协同、共赢的市场化发展模式,鼓励多产品综合利用,为生产生活提供清洁优质能源。
推进先进生物液体燃料产业化。重点突破高效低成本的生物质液体燃料原料处理和制备技术瓶颈,建设万吨级生物质制备液体燃料及多产品联产综合利用示范工程。完善原料供应体系,有序发展生物柴油。推进油藻生物柴油、生物航空燃料等前沿技术研发与产业化。
五、推动新能源汽车、新能源和节能环保产业快速壮大,构建可持续发展新模式
把握全球能源变革发展趋势和我国产业绿色转型发展要求,着眼生态文明建设和应对气候变化,以绿色低碳技术创新和应用为重点,引导绿色消费,推广绿色产品,大幅提升新能源汽车和新能源的应用比例,全面推进高效节能、先进环保和资源循环利用产业体系建设,推动新能源汽车、新能源和节能环保等绿色低碳产业成为支柱产业,到2020年,产值规模达到10万亿元以上。
(一)实现新能源汽车规模应用。强化技术创新,完善产业链,优化配套环境,落实和完善扶持政策,提升纯电动汽车和插电式混合动力汽车产业化水平,推进燃料电池汽车产业化。到2020年,实现当年产销200万辆以上,累计产销超过500万辆,整体技术水平保持与国际同步,形成一批具有国际竞争力的新能源汽车整车和关键零部件企业。
全面提升电动汽车整车品质与性能。加快推进电动汽车系统集成技术创新与应用,重点开展整车安全性、可靠性研究和结构轻量化设计。提升关键零部件技术水平、配套能力与整车性能。加快电动汽车安全标准制定和应用。加速电动汽车智能化技术应用创新,发展智能自动驾驶汽车。开展电动汽车电力系统储能应用技术研发,实施分布式新能源与电动汽车联合应用示范,推动电动汽车与智能电网、新能源、储能、智能驾驶等融合发展。建设电动汽车联合创新平台和跨行业、跨领域的技术创新战略联盟,促进电动汽车重大关键技术协同创新。完善电动汽车生产准入政策,研究实施新能源汽车积分管理制度。到2020年,电动汽车力争具备商业化推广的市场竞争力。
建设具有全球竞争力的动力电池产业链。大力推进动力电池技术研发,着力突破电池成组和系统集成技术,超前布局研发下一代动力电池和新体系动力电池,实现电池材料技术突破性发展。加快推进高性能、高可靠性动力电池生产、控制和检测设备创新,提升动力电池工程化和产业化能力。培育发展一批具有持续创新能力的动力电池企业和关键材料龙头企业。推进动力电池梯次利用,建立上下游企业联动的动力电池回收利用体系。到2020年,动力电池技术水平与国际水平同步,产能规模保持全球领先。

系统推进燃料电池汽车研发与产业化。加强燃料电池基础材料与过程机理研究,推动高性能低成本燃料电池材料和系统关键部件研发。加快提升燃料电池堆系统可靠性和工程化水平,完善相关技术标准。推动车载储氢系统以及氢制备、储运和加注技术发展,推进加氢站建设。到2020年,实现燃料电池汽车批量生产和规模化示范应用。
加速构建规范便捷的基础设施体系。按照“因地适宜、适度超前”原则,在城市发展中优先建设公共服务区域充电基础设施,积极推进居民区与单位停车位配建充电桩。完善充电设施标准规范,推进充电基础设施互联互通。加快推动高功率密度、高转换效率、高适用性、无线充电、移动充电等新型充换电技术及装备研发。加强检测认证、安全防护、与电网双向互动等关键技术研究。大力推动“互联网+充电基础设施”,提高充电服务智能化水平。鼓励充电服务企业创新商业模式,提升持续发展能力。到2020年,形成满足电动汽车需求的充电基础设施体系。
(二)推动新能源产业发展。加快发展先进核电、高效光电光热、大型风电、高效储能、分布式能源等,加速提升新能源产品经济性,加快构建适应新能源高比例发展的电力体制机制、新型电网和创新支撑体系,促进多能互补和协同优化,引领能源生产与消费革命。到2020年,核电、风电、太阳能、生物质能等占能源消费总量比重达到8%以上,产业产值规模超过1.5万亿元,打造世界领先的新能源产业。
推动核电安全高效发展。采用国际最高安全标准,坚持合作创新,重点发展大型先进压水堆、高温气冷堆、快堆及后处理技术装备,提升关键零部件配套能力,加快示范工程建设。提升核废料回收利用和安全处置能力。整合行业资源,形成系统服务能力,推动核电加快“走出去”。到2020年,核电装机规模达到5800万千瓦,在建规模达到3000万千瓦,形成国际先进的集技术开发、设计、装备制造、运营服务于一体的核电全产业链发展能力。
促进风电优质高效开发利用。大力发展智能电网技术,发展和挖掘系统调峰能力,大幅提升风电消纳能力。加快发展高塔长叶片、智能叶片、分散式和海上风电专用技术等,重点发展5兆瓦级以上风电机组、风电场智能化开发与运维、海上风电场施工、风热利用等领域关键技术与设备。建设风电技术测试与产业监测公共服务平台。到2020年,风电装机规模达到2.1亿千瓦以上,实现风电与煤电上网电价基本相当,风电装备技术创新能力达到国际先进水平。
推动太阳能多元化规模化发展。突破先进晶硅电池及关键设备技术瓶颈,提升薄膜太阳能电池效率,加强钙钛矿、染料敏化、有机等新型高效低成本太阳能电池技术研发,大力发展太阳能集成应用技术,推动高效低成本太阳能利用新技术和新材料产业化,建设太阳能光电光热产品测试与产业监测公共服务平台,大幅提升创新发展能力。统筹电力市场和外输通道,有序推进西部光伏光热发电开发,加快中东部分布式光伏发展,推动多种形式的太阳能综合开发利用。加快实施光伏领跑者计划,形成光热发电站系统集成和配套能力,促进先进太阳能技术产品应用和发电成本快速下降,引领全球太阳能产业发展。到2020年,太阳能发电装机规模达到1.1亿千瓦以上,力争实现用户侧平价上网。其中,分布式光伏发电、光伏电站、光热发电装机规模分别达到6000万千瓦、4500万千瓦、500万千瓦。
积极推动多种形式的新能源综合利用。突破风光互补、先进燃料电池、高效储能与海洋能发电等新能源电力技术瓶颈,加快发展生物质供气供热、生物质与燃煤耦合发电、地热能供热、空气能供热、生物液体燃料、海洋能供热制冷等,开展生物天然气多领域应用和区域示范,推进新能源多产品联产联供技术产业化。加速发展融合储能与微网应用的分布式能源,大力推动多能互补集成优化示范工程建设。建立健全新能源综合开发利用的技术创新、基础设施、运营模式及政策支撑体系。
大力发展“互联网+”智慧能源。加快研发分布式能源、储能、智能微网等关键技术,构建智能化电力运行监测管理技术平台,建设以可再生能源为主体的“源—网—荷—储—用”协调发展、集成互补的能源互联网,发展能源生产大数据预测、调度与运维技术,建立能源生产运行的监测、管理和调度信息公共服务网络,促进能源产业链上下游信息对接和生产消费智能化。推动融合储能设施、物联网、智能用电设施等硬件及碳交易、互联网金融等衍生服务于一体的绿色能源网络发展,促进用户端智能化用能、能源共享经济和能源自由交易发展,培育基于智慧能源的新业务、新业态,建设新型能源消费生态与产业体系。
加快形成适应新能源高比例发展的制度环境。围绕可再生能源比重大幅提高、弃风弃光率近零的目标,完善调度机制和运行管理方式,建立适应新能源电力大规模发展的电网运行管理体系。完善风电、太阳能、生物质能等新能源国家标准和清洁能源定价机制,建立新能源优先消纳机制。建立可再生能源发电补贴政策动态调整机制和配套管理体系。将分布式新能源纳入电力和供热规划以及国家新一轮配网改造计划,促进“源—网—用”协调发展,实现分布式新能源直供与无障碍入网。

(三)大力发展高效节能产业。适应建设资源节约型、环境友好型社会要求,树立节能为本理念,全面推进能源节约,提升高效节能装备技术及产品应用水平,推进节能技术系统集成和示范应用,支持节能服务产业做大做强,促进高效节能产业快速发展。到2020年,高效节能产业产值规模力争达到3万亿元。
大力提升高效节能装备技术及应用水平。鼓励研发高效节能设备(产品)及关键零部件,加大示范推广力度,加速推动降低综合成本。制修订强制性能效和能耗限额标准,加快节能科技成果转化应用。发布节能产品和技术推广目录,完善节能产品政府采购政策,推动提高节能产品市场占有率。完善能效标识制度和节能产品认证制度,在工业、建筑、交通和消费品等领域实施能效领跑者制度,推动用能企业和产品制造商跨越式提高能效。
大力推进节能技术系统集成及示范应用。在示范园区等重点区域和重点行业开展节能技术系统集成试点,整合高耗能企业的余热、余压、余气资源,鼓励利用余热采暖、利用余能和低温余热发电。鼓励重点用能单位及耗能设备配备智能能源计量和远程诊断设备,借助信息网络技术加强系统自动监控和智能分析能力,促进提高综合能效。深入推进流程工业系统优化工艺技术,推动工业企业能源管控中心建设,鼓励企业在低温加热段使用太阳能集热器,实现生产工艺和能源供应的综合优化。推进化石能源近零消耗建筑技术产业化,大力推广应用节能门窗、绿色节能建材等产品。鼓励风电、太阳能发电与企业能源供管系统综合集成,推动可再生能源就地消纳。
做大做强节能服务产业。支持合同能源管理、特许经营等业态快速发展,推动节能服务商业模式创新,推广节能服务整体解决方案。支持节能服务公司通过兼并、联合、重组等方式实现规模化、品牌化、网络化经营。搭建绿色融资平台,推动发行绿色债券,支持节能服务公司融资。制定相关标准,提高节能服务规范化水平。制定节能服务机构管理办法,建立健全节能第三方评估机制。搭建节能服务公司、重点用能单位、第三方评估机构履约登记和服务平台,营造诚实守信的市场环境。

(四)加快发展先进环保产业。大力推进实施水、大气、土壤污染防治行动计划,推动区域与流域污染防治整体联动,海陆统筹深入推进主要污染物减排,促进环保装备产业发展,推动主要污染物监测防治技术装备能力提升,加强先进适用环保技术装备推广应用和集成创新,积极推广应用先进环保产品,促进环境服务业发展,全面提升环保产业发展水平。到2020年,先进环保产业产值规模力争超过2万亿元。
提升污染防治技术装备能力。围绕水、大气、土壤污染防治,集中突破工业废水、雾霾、土壤农药残留、水体及土壤重金属污染等一批关键治理技术,加快形成成套装备、核心零部件及配套材料生产能力。建设一批技术先进、配套齐全、发展规范的重大环保技术装备产业化示范基地,形成以骨干企业为核心、专精特新中小企业快速成长的产业良性发展格局。支持危险废弃物防治技术研发,提高危险废弃物处理处置水平。支持环保产业资源优化整合,积极拓展国际市场。
加强先进适用环保技术装备推广应用和集成创新。定期更新《国家鼓励发展的重大环保技术装备目录》,强化供需对接,加强先进适用环保装备在冶金、化工、建材、食品等重点领域应用。加快环保产业与新一代信息技术、先进制造技术深度融合,强化先进环保装备制造能力,提高综合集成水平。支持建立产学研用相结合的环保技术创新联盟,加快技术集成创新研究与应用。
积极推广应用先进环保产品。大力推广应用离子交换树脂、生物滤料及填料、高效活性炭、循环冷却水处理药剂、杀菌灭藻剂、水处理消毒剂、固体废弃物处理固化剂和稳定剂等环保材料和环保药剂。扩大政府采购环保产品范围,不断提高环保产品采购比例。实施环保产品领跑者制度,提升环保产品标准,积极推广应用先进环保产品,组织实施先进环保装备技术进步与模式创新示范工程。
提升环境综合服务能力。基于各行业污染物大数据,推动建立环保装备与服务需求信息平台、技术创新转化交易平台、环保装备招投标信息平台,提高环保服务信息化水平。推动在环境监测中应用卫星和物联网技术,构建污染排放、环境质量基础数据与监控处置信息平台,提高环境监管智能化水平,深入推进环境服务业试点工作。发展环境修复服务,推广合同环境服务,促进环保服务整体解决方案推广应用。开展环境污染第三方治理试点和环境综合治理托管服务试点,在城镇污水垃圾处理、工业园区污染集中处理等重点领域深入探索第三方治理模式。推进产品绿色设计示范企业创建工作,支持企业开展绿色设计。

(五)深入推进资源循环利用。树立节约集约循环利用的资源观,大力推动共伴生矿和尾矿综合利用、“城市矿产”开发、农林废弃物回收利用和新品种废弃物回收利用,发展再制造产业,完善资源循环利用基础设施,提高政策保障水平,推动资源循环利用产业发展壮大。到2020年,力争当年替代原生资源13亿吨,资源循环利用产业产值规模达到3万亿元。
大力推动大宗固体废弃物和尾矿综合利用。推动冶金渣、化工渣、赤泥、磷石膏等产业废弃物综合利用,推广一批先进适用技术与装备,加强对工业固体废弃物中战略性稀贵金属的回收利用。研发尾矿深度加工和综合利用技术,促进尾矿中伴生有价元素回收和高技术含量尾矿产品开发,提高尾矿综合利用经济性。研发复杂多金属尾矿选冶联合关键技术与装备、清洁无害化综合利用关键技术,研发单套设备处理能力达到每年100—500万吨的尾矿高效浓缩及充填料制备、输送、充填成套工艺技术。开发低品位钛渣优化提质技术,提高钒钛磁铁矿资源综合利用率。
促进“城市矿产”开发和低值废弃物利用。提高废弃电器电子产品、报废汽车拆解利用技术装备水平,促进废有色金属、废塑料加工利用集聚化规模化发展。加快建设城市餐厨废弃物、建筑垃圾和废旧纺织品等资源化、无害化处理系统,协同发挥各类固体废弃物处理设施作用,打造城市低值废弃物协同处理基地。落实土地、财税等相关优惠政策。完善再生资源回收利用基础设施,支持现有再生资源回收集散地升级改造。
加强农林废弃物回收利用。基本实现畜禽粪便、残膜、农作物秸秆、林业三剩物等农林废弃物资源化利用。推广秸秆腐熟还田技术,支持秸秆代木、纤维原料、清洁制浆、生物质能、商品有机肥等新技术产业化发展。鼓励利用畜禽粪便、秸秆等多种农林废弃物,因地制宜实施农村户用沼气和集中供沼气工程。推广应用标准地膜,引导回收废旧地膜和使用可降解地膜。鼓励利用林业废弃物建设热、电、油、药等生物质联产项目。积极开发农林废弃物超低排放焚烧技术。
积极开展新品种废弃物循环利用。开展新品种废弃物回收利用体系示范,推动废弃太阳能电池、废旧动力蓄电池、废碳纤维材料、废节能灯等新型废弃物回收利用,推广稀贵金属高效富集与清洁回收利用、电动汽车动力蓄电池梯级利用等。支持碳捕集、利用和封存技术研发与应用,发展碳循环产业。
大力推动海水资源综合利用。加快海水淡化及利用技术研发和产业化,提高核心材料和关键装备的可靠性、先进性和配套能力。推动建设集聚发展的海水淡化装备制造基地。开展海水资源化利用示范工程建设,推进大型海水淡化工程总包与服务。开展海水淡化试点示范,鼓励生产海水淡化桶装水,推进海水淡化水依法进入市政供水管网。推进海水冷却技术在沿海高用水行业规模化应用。加快从海水中提取钾、溴、镁等产品,实现高值化利用。
发展再制造产业。加强机械产品再制造无损检测、绿色高效清洗、自动化表面与体积修复等技术攻关和装备研发,加快产业化应用。组织实施再制造技术工艺应用示范,推进再制造纳米电刷镀技术装备、电弧喷涂等成熟表面工程装备示范应用。开展发动机、盾构机等高值零部件再制造。建立再制造旧件溯源及产品追踪信息系统,促进再制造产业规范发展。
健全资源循环利用产业体系。推动物联网电子监管技术在危险废弃物、电子废弃物利用处置等领域应用,支持再生资源企业建立线上线下融合的回收网络。统筹国内外再生资源利用,加强生活垃圾分类回收与再生资源回收的衔接。建设资源循环利用第三方服务体系,鼓励通过合同管理方式,提供废弃物管理、回收、再生加工、循环利用的整体解决方案。全面落实生产者责任延伸制度,鼓励使用再生产品和原料。建立健全覆盖固体废弃物、危险废弃物、再生产品、污染物控制等方面的标准体系。

六、促进数字创意产业蓬勃发展,创造引领新消费
以数字技术和先进理念推动文化创意与创新设计等产业加快发展,促进文化科技深度融合、相关产业相互渗透。到2020年,形成文化引领、技术先进、链条完整的数字创意产业发展格局,相关行业产值规模达到8万亿元。
(一)创新数字文化创意技术和装备。适应沉浸式体验、智能互动等趋势,加强内容和技术装备协同创新,在内容生产技术领域紧跟世界潮流,在消费服务装备领域建立国际领先优势,鼓励深度应用相关领域最新创新成果。
提升创作生产技术装备水平。加大空间和情感感知等基础性技术研发力度,加快虚拟现实、增强现实、全息成像、裸眼三维图形显示(裸眼3D)、交互娱乐引擎开发、文化资源数字化处理、互动影视等核心技术创新发展,加强大数据、物联网、人工智能等技术在数字文化创意创作生产领域的应用,促进创新链和产业链紧密衔接。鼓励企业运用数字创作、网络协同等手段提升生产效率。
增强传播服务技术装备水平。研发具有自主知识产权的超感影院、混合现实娱乐、广播影视融合媒体制播等配套装备和平台,开拓消费新领域。大力研发数字艺术呈现技术,提升艺术展演展陈数字化、智能化、网络化应用水平,支持文物保护装备产业化及应用。研究制定数字文化创意技术装备关键标准,推动自主标准国际化,完善数字文化创意技术装备和相关服务的质量管理体系。

(二)丰富数字文化创意内容和形式。通过全民创意、创作联动等新方式,挖掘优秀文化资源,激发文化创意,适应互联网传播特点,创作优质、多样、个性化的数字创意内容产品。
促进优秀文化资源创造性转化。鼓励对艺术品、文物、非物质文化遗产等文化资源进行数字化转化和开发。依托地方特色文化,创造具有鲜明区域特点和民族特色的数字创意内容产品。加强现代设计与传统工艺对接,促进融合创新。提高图书馆、美术馆、文化馆、体验馆数字化、智能化水平,加强智慧博物馆和智慧文化遗产地建设,创新交互体验应用。
鼓励创作当代数字创意内容精品。强化高新技术支撑文化产品创作的力度,提高数字创意内容产品原创水平,加快出版发行、影视制作、演艺娱乐、艺术品、文化会展等行业数字化进程,提高动漫游戏、数字音乐、网络文学、网络视频、在线演出等文化品位和市场价值。鼓励多业态联动的创意开发模式,提高不同内容形式之间的融合程度和转换效率,努力形成具有世界影响力的数字创意品牌,支持中华文化“走出去”。

(三)提升创新设计水平。挖掘创新设计产业发展内生动力,推动设计创新成为制造业、服务业、城乡建设等领域的核心能力。
强化工业设计引领作用。积极发展第三方设计服务,支持设计成果转化。鼓励企业加大工业设计投入,推动工业设计与企业战略、品牌深度融合,促进创新设计在产品设计、系统设计、工艺流程设计、商业模式和服务设计中的应用。支持企业通过创新设计提升传统工艺装备,推进工艺装备由单机向互联、机械化向自动化持续升级。以创意和设计引领商贸流通业创新,加强广告服务,健全品牌价值体系。制定推广行业标准,推动产业转型升级。支持建设工业设计公共服务平台。通过工业设计推动中国制造向中国创造、中国速度向中国质量转变。
提升人居环境设计水平。创新城市规划设计,促进测绘地理信息技术与城市规划相融合,利用大数据、虚拟现实等技术,建立覆盖区域、城乡、地上地下的规划信息平台,引导创新城市规划。从宏观、中观、微观等多层面加强城市设计,塑造地域特色鲜明的风貌。鼓励建筑设计创作,完善招投标制度和专家评标制度,扩展建筑师执业服务范围,引导建筑师参与项目策划、建筑设计、项目管理,形成激励建筑师创作的政策环境。加大建筑师培养力度,培育既有国际视野又有文化自信的建筑师队伍。倡导新型景观设计,改善人居环境。进一步提高装饰设计水平。

(四)推进相关产业融合发展。推动数字文化创意和创新设计在各领域应用,培育更多新产品、新服务以及多向交互融合的新业态,形成创意经济无边界渗透格局。
加快重点领域融合发展。推动数字创意在电子商务、社交网络中的应用,发展虚拟现实购物、社交电商、“粉丝经济”等营销新模式。推动数字创意在教育领域的应用,提升学习内容创意水平,加强数字文化教育产品开发和公共信息资源深度利用,推动教育服务创意化。提升旅游产品开发和旅游服务设计的文化内涵和数字化水平,促进虚拟旅游展示等新模式创新发展。挖掘创意“三农”发展潜力,提高休闲农业创意水平,促进地理标志农产品、乡村文化开发,以创意民宿推动乡村旅游发展和新农村建设。推动数字创意在医疗、展览展示、地理信息、公共管理等领域应用。构建数字创意相关项目资源库和对接服务平台,创新使用多种形式的线上线下推广手段,广泛开展会展活动,鼓励行业协会、研究机构积极开展跨领域交流合作。
推进数字创意生态体系建设。建立涵盖法律法规、行政手段、技术标准的数字创意知识产权保护体系,加大打击数字创意领域盗版侵权行为力度,保障权利人合法权益。积极研究解决虚拟现实、网络游戏等推广应用中存在的风险问题,切实保护用户生理和心理健康。改善数字创意相关行业管理规制,进一步放宽准入条件,简化审批程序,加强事中事后监管,促进融合发展。
七、超前布局战略性产业,培育未来发展新优势
以全球视野前瞻布局前沿技术研发,不断催生新产业,重点在空天海洋、信息网络、生命科学、核技术等核心领域取得突破,高度关注颠覆性技术和商业模式创新,在若干战略必争领域形成独特优势,掌握未来产业发展主动权,为经济社会持续发展提供战略储备、拓展战略空间。
(一)空天海洋领域。
显著提升空间进入能力。突破大推力发动机、大直径箭体设计、制造与先进控制等关键技术,发展重型运载火箭,保障未来重大航天任务实施。发展快速、廉价、可重复使用的小载荷天地往返运输系统。超前部署具有高空间定位精度的空间飞行器自主导航和飞行技术。
加快发展新型航天器。加强超高分辨率、超高精度时空基准、超高速安全通信、高性能星上处理、大功率电源、新型材料等关键技术研发,研制新型应用卫星。建立先进的载人空间科学实验平台和生命支持系统。发展空间飞行器轻量化小型化技术,推进应用型微、纳、皮卫星规范有序发展。部署和发射新型试验卫星。加快发展临近空间飞行器、可重复使用航天器等面向未来任务的新型航天器。
加快航空领域关键技术突破和重大产品研发。超前部署氢燃料、全电、组合动力等新型发动机关键技术研究,提升未来航空产业自主发展能力。加快发展多用途无人机、新构型飞机等战略性航空装备。前瞻布局超音速商务机、新概念新构型总体气动技术、先进高可靠性机电技术、新一代航空电子系统、航空新材料及新型复合材料加工技术。
发展新一代深海远海极地技术装备及系统。建立深海区域研究基地,发展海洋遥感与导航、水声探测、深海传感器、无人和载人深潜、深海空间站、深海观测系统、“空—海—底”一体化通信定位、新型海洋观测卫星等关键技术和装备。大力研发深远海油气矿产资源、可再生能源、生物资源等资源开发利用装备和系统,研究发展海上大型浮式结构物,支持海洋资源利用关键技术研发和产业化应用,培育海洋经济新增长点。大力研发极地资源开发利用装备和系统,发展极地机器人、核动力破冰船等装备。
(二)信息网络领域。
构建未来网络新体系。着眼于提升当前网络体系架构可扩展性、安全性、可管控性、移动性和内容分发能力,系统布局新型网络架构、技术体系和安全保障体系研究,开展实验网络建设,研究构建泛在融合、绿色带宽、智能安全的新型网络。
加强关键技术和产品研发。面向万物互联需求,发展物联网搜索引擎、E级高性能计算、面向物端的边缘计算等技术和产品。开展深度学习、认知计算、虚拟现实、自然人机交互等领域前沿技术研发,提升信息服务智能化、个性化水平。布局太赫兹通信、可见光通信等技术研发,持续推动量子密钥技术应用。
推动电子器件变革性升级换代。加强低功耗高性能新原理硅基器件、硅基光电子、混合光电子、微波光电子等领域前沿技术和器件研发,形成一批专用关键制造设备,提升光网络通信元器件支撑能力。统筹布局量子芯片、量子编程、量子软件以及相关材料和装置制备关键技术研发,推动量子计算机的物理实现和量子仿真的应用。加强类脑芯片、超导芯片、石墨烯存储、非易失存储、忆阻器等新原理组件研发,推进后摩尔定律时代微电子技术开发与应用,实现产业跨越式发展。
(三)生物技术领域。
构建基于干细胞与再生技术的医学新模式。加快布局体细胞重编程科学技术研发,开发功能细胞获取新技术。完善细胞、组织与器官的体内外生产技术平台与基地。规范干细胞与再生领域法律法规和标准体系,完善知识产权评估与转化机制,持续深化干细胞与再生技术临床应用。发展肿瘤免疫治疗技术。
推进基因编辑技术研发与应用。建立具有自主知识产权的基因编辑技术体系,开发针对重大遗传性疾病、感染性疾病、恶性肿瘤等的基因治疗新技术。建立相关动物资源平台、临床研究及转化应用基地,促进基于基因编辑研究的临床转化和产业化发展。
加强合成生物技术研发与应用。突破基因组化学合成、生物体系设计再造、人工生物调控等关键技术,研究推进人工生物及人工生物器件临床应用和产业化。推动生物育种、生态保护、能源生产等领域颠覆性技术创新,构建基础原料供给、物质转化合成、民生服务新模式,培育合成生物产业链。
(四)核技术领域。
加快开发新一代核能装备系统。加快推动铅冷快堆、钍基熔盐堆等新核能系统试验验证和实验堆建设。支持小型和微型核动力堆研发设计和关键设备研制,开展实验堆建设和重点领域示范应用。积极参与国际热核聚变实验堆计划,不断完善全超导托卡马克核聚变实验装置等国家重大科技基础设施,开展实验堆概念设计、关键技术和重要部件研发。
发展非动力核技术。支持发展离子、中子等新型射线源,研究开发高分辨率辐射探测器和多维动态成像装置,发展精准治疗设备、医用放射性同位素、中子探伤、辐射改性等新技术和新产品,持续推动核技术在工业、农业、医疗健康、环境保护、资源勘探、公共安全等领域应用。
八、促进战略性新兴产业集聚发展,构建协调发展新格局
立足区域发展总体战略,围绕推进“一带一路”建设、京津冀协同发展、长江经济带发展,根据各地产业基础和特色优势,坚持因地制宜、因业布局、因时施策,加快形成点面结合、优势互补、错位发展、协调共享的战略性新兴产业发展格局。
(一)打造战略性新兴产业策源地。支持创新资源富集的中心城市形成以扩散知识技术为主要特征的战略性新兴产业策源地。发挥策源地城市科研人才密集、学科齐全、国际交流频繁等优势,支持建设一批国际一流的大学和科研机构,强化重点领域基础研究,大力促进新兴学科、交叉学科发展,支持建设新兴交叉学科研究中心,推进信息、生命、医疗、能源等领域原创性、颠覆性、支撑性技术开发,推动产学研用联动融合,形成引领战略性新兴产业发展的“辐射源”。以推进全面创新改革试验为契机,加快改革攻坚,完善科研项目经费管理和科技成果转移转化机制,最大限度减少不利于创新人才发展的制度障碍,探索建立适应创新要素跨境流动的体制机制。发挥策源地城市改革创新示范带动作用,在全国范围内推广一批有力度、有特色、有影响的重大改革举措。大力推动科技中介新业态发展,支持海外人才、科研人员、高校师生在策源地城市创业创新,支持海外知名大学、科研机构、企业在策源地城市建设产业创新平台和孵化器,打造战略性新兴产业创业创新高地。鼓励策源地城市开展“知识产权强市”建设,加大知识产权保护力度,强化知识产权运用和管理,加快发展知识产权服务业,更好利用全球创新成果,加速科技成果向全国转移扩散。
(二)壮大一批世界级战略性新兴产业发展集聚区。依托城市群建设,以全面创新改革试验区为重点,发展知识密集型战略性新兴产业集群,打造10个左右具有全球影响力、引领我国战略性新兴产业发展的标志性产业集聚区,推动形成战略性新兴产业发展的体制机制创新区、产业链创新链融合区、国际合作承载区。在东部地区打造国际一流的战略性新兴产业城市群,围绕京津冀协同发展,加强京津冀经济与科技人才联动,形成辐射带动环渤海地区和北方腹地发展的战略性新兴产业发展共同体;发挥长三角城市群对长江经济带的引领作用,以上海、南京、杭州、合肥、苏锡常等都市圈为支点,构筑点面结合、链群交融的产业发展格局;以广州、深圳为核心,全面提升珠三角城市群战略性新兴产业的国际竞争力,延伸布局产业链和服务链,带动区域经济转型发展;推动山东半岛城市群重点发展生物医药、高端装备制造、新一代信息技术、新材料等产业和海洋经济;围绕福州、厦门等重点城市,推动海峡西岸地区生物、海洋、集成电路等产业发展。依托中西部地区产业基础,大力推进成渝地区、武汉都市圈、长株潭城市群、中原城市群、关中平原城市群等重点区域战略性新兴产业发展,积极创造条件承接东部地区产业转移;支持昆明、贵阳等城市发展具有比较优势的产业,促进长江经济带上中下游地区产业协同发展。对接丝绸之路经济带建设,促进天山北坡、兰州—西宁等西北地区城市群发展特色产业。推动东北地区大力发展机器人及智能装备、光电子、生物医药及医疗器械、信息服务等产业,以沈阳、大连、哈尔滨、长春为支点,支持东北地区城市群打造国内领先的战略性新兴产业集群,带动区域经济转型升级。
(三)培育战略性新兴产业特色集群。充分发挥现有产业集聚区作用,通过体制机制创新激发市场活力,采用市场化方式促进产业集聚,完善扶持政策,加大扶持力度,培育百余个特色鲜明、大中小企业协同发展的优势产业集群和特色产业链。完善政府引导产业集聚方式,由招商引资向引资、引智、引技并举转变,打造以人才和科技投入为主的新经济;由“引进来”向“引进来”、“走出去”并重转变,充分整合利用全球创新资源和市场资源;由注重产业链发展向产业链、创新链协同转变,聚焦重点产业领域,依托科研机构和企业研发基础,提升产业创新能力;由产城分离向产城融合转变,推动研究机构、创新人才与企业相对集中,促进不同创新主体良性互动。避免对市场行为的过度干预,防止园区重复建设。鼓励战略性新兴产业向国家级新区等重点功能平台集聚。
九、推进战略性新兴产业开放发展,拓展合作新路径
贯彻国家开放发展战略部署,构建战略性新兴产业国际合作新机制,建设全球创新发展网络,推动产业链全球布局,拓展发展新路径。
(一)积极引入全球资源。抓住“一带一路”建设契机,推进国际产能合作,构建开放型创新体系,鼓励技术引进与合作研发,促进引进消化吸收与再创新。积极引导外商投资方向,鼓励外商投资战略性新兴产业,推动跨国公司、国际知名研究机构在国内设立研发中心。加大海外高端人才引进力度,畅通吸纳海外高端人才的绿色通道,为海外人才来华工作和创业提供更多便利。
(二)打造国际合作新平台。积极建立国际合作机制,推动签署落实政府间新兴产业和创新领域合作协议。推动双边互认人员资质、产品标准、认证认可结果,参与国际多边合作互认机制。以发达国家和“一带一路”沿线国家为重点,建设双边特色产业国际合作园区,引导龙头企业到海外建设境外合作园区。创新合作方式,提升重点领域开放合作水平。加强国际科技成果转化和孵化、人才培训等公共服务体系建设。
(三)构建全球创新发展网络。建立健全国际化创新发展协调推进和服务机制,加强驻外机构服务能力,利用二十国集团(G20)、夏季达沃斯等平台开展新经济交流,充分发挥有关行业协会和商会作用,搭建各类国际经济技术交流与合作平台。引导社会资本设立一批战略性新兴产业跨国并购和投资基金,支持一批城市对接战略性新兴产业国际合作,建设一批国际合作创新中心,发展一批高水平国际化中介服务机构,建立一批海外研发中心,构建全球研发体系,形成政府、企业、投资机构、科研机构、法律机构、中介机构高效协同的国际化合作网络。支持企业和科研机构参与国际科技合作计划、国际大科学计划和大科学工程,承担和组织国际重大科技合作项目。鼓励企业积极参与国际技术标准制定。
(四)深度融入全球产业链。推动产业链全球布局,在高端装备、新一代信息技术、新能源等重点领域,针对重点国家和地区确定不同推进方式和实施路径,推动产业链资源优化整合。支持企业、行业协会和商会、地方政府和部门创新方式开展战略性新兴产业国际产能合作,推动国内企业、中外企业组团共同开拓国际市场,支持产业链“走出去”,将“走出去”获得的优质资产、技术、管理经验反哺国内,形成综合竞争优势。推动高端装备、新一代信息技术等领域龙头企业海外拓展,与国际大企业开展更高层次合作,实现优势互补、共赢发展。
十、完善体制机制和政策体系,营造发展新生态
加快落实创新驱动发展战略,深入推进政府职能转变,持续深化重点领域和关键环节改革,强化制度建设,汇聚知识、技术、资金、人才等创新要素,全面营造有利于战略性新兴产业发展壮大的生态环境。
(一)完善管理方式。
推进简政放权、放管结合、优化服务改革。在电信、新药和医疗器械、新能源汽车生产准入等领域,进一步完善审批方式,最大限度减少事前准入限制,修改和废止有碍发展的行政法规和规范性文件,激发市场主体活力。坚持放管结合,区分不同情况,积极探索和创新适合新技术、新产品、新业态、新模式发展的监管方式,既激发创新创造活力,又防范可能引发的风险。对发展前景和潜在风险看得准的“互联网+”、分享经济等新业态,量身定制监管模式;对看不准的领域,加强监测分析,鼓励包容发展,避免管得过严过死;对潜在风险大、有可能造成严重不良社会后果的,切实加强监管;对以创新之名行非法经营之实的,坚决予以取缔。严格执行降低实体经济企业成本各项政策措施,落实中央财政科研项目资金管理相关政策措施,推进科技成果产权制度改革。全面落实深化国有企业改革各项部署,在战略性新兴产业领域国有企业中率先进行混合所有制改革试点示范,开展混合所有制企业员工持股试点。发布战略性新兴产业重点产品和服务指导目录。
营造公平竞争市场环境。完善反垄断法配套规则,进一步加大反垄断和反不正当竞争执法力度,严肃查处信息服务、医疗服务等领域企业违法行为。建立健全工作机制,保障公平竞争审查制度有序实施,打破可再生能源发电、医疗器械、药品招标等领域的地区封锁和行业垄断,加大对地方保护和行业垄断行为的查处力度。完善信用体系,充分发挥全国信用信息共享平台和国家企业信用信息公示系统等作用,推进各类信用信息平台建设、对接和服务创新,加强信用记录在线披露和共享,为经营者提供信用信息查询、企业身份网上认证等服务。
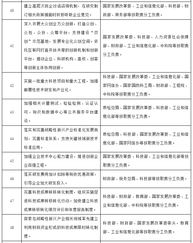
加强政策协调。充分发挥战略性新兴产业发展部际联席会议制度作用,推动改革措施落地,加强工作沟通,避免相关政策碎片化。持续开展产业发展状况评估和前瞻性课题研究,准确定位改革发展方向。建立高层次政企对话咨询机制,在研究制订相关政策措施时积极听取企业意见。定期发布发展新经济培育新动能、壮大战略性新兴产业有关重点工作安排,统筹推进相关改革发展工作。
(二)构建产业创新体系。
深入开展大众创业万众创新。打造众创、众包、众扶、众筹平台,依托“双创”资源集聚的区域、科研院所和创新型企业等载体,支持建设“双创”示范基地,发展专业化众创空间。依托互联网打造开放共享的创新机制和创新平台,推动企业、科研机构、高校、创客等创新主体协同创新。着力完善促进“双创”的法律和政策体系。持续强化“双创”宣传,办好全国“双创”活动周,营造全社会关注“双创”、理解“双创”、支持“双创”的良好氛围。
强化公共创新体系建设。实施一批重大科技项目和重大工程,加强颠覆性技术研发和产业化。创新重大项目组织实施方式,探索实行项目决策、执行、评价、监督相对分开的组织管理机制。构建企业主导、政产学研用相结合的产业技术创新联盟,支持建设关键技术研发平台,在重点产业领域采取新机制建立一批产业创新中心。围绕重点领域创新发展需求,统筹部署国家重大科技基础设施等创新平台建设,加强设施和平台开放共享。按照科研基地优化布局统筹部署,建设一批国家技术创新中心,支撑引领战略性新兴产业发展。加强相关计量测试、检验检测、认证认可、知识和数据中心等公共服务平台建设。成立战略性新兴产业计量科技创新联盟,加强认证认可创新。落实和完善战略性新兴产业标准化发展规划,完善标准体系,支持关键领域新技术标准应用。
支持企业创新能力建设。实施国家技术创新工程,加强企业技术中心能力建设,推进创新企业百强工程,培育一批具有国际影响力的创新型领导企业,引领带动上下游产业创新能力提升。加大对科技型中小企业创新支持力度,落实研发费用加计扣除等税收优惠政策,引导企业加大研发投入。
完善科技成果转移转化制度。落实相关法律法规政策,组织实施促进科技成果转移转化行动。落实科技成果转化有关改革措施,提高科研人员成果转化收益分享比例,加快建立科技成果转移转化绩效评价和年度报告制度。引导有条件的高校和科研院所建立专业化、市场化的技术转移机构,加强战略性新兴产业科技成果发布,探索在战略性新兴产业相关领域率先建立利用财政资金形成的科技成果限时转化制度。
(三)强化知识产权保护和运用。
强化知识产权保护维权。积极推进专利法、著作权法修订工作。跟踪新技术、新业态、新模式发展创新,加强互联网、电子商务、大数据等领域知识产权保护规则研究,完善商业模式知识产权保护、商业秘密保护、实用艺术品外观设计专利保护等相关法律法规。完善知识产权快速维权机制,新建一批快速维权中心。将故意侵犯知识产权行为纳入社会信用记录,健全知识产权行政侵权查处机制,依法严厉打击侵犯知识产权犯罪行为,加大海关知识产权执法保护力度,推动提高知识产权侵权法定赔偿上限额度。
加强知识产权布局运用。大力推行知识产权标准化管理,提升创新主体知识产权管理能力。实施知识产权行业布局和区域布局工程,在战略性新兴产业集聚区和龙头企业引导设立知识产权布局设计中心。构建知识产权运营服务体系,推进全国知识产权运营公共服务平台建设,培育一批专业化、品牌化知识产权服务机构,鼓励高端检索分析工具等开发应用,引导知识产权联盟建设。聚焦战略性新兴产业,鼓励创新知识产权金融产品,开发知识产权投贷、投保、投债联动等新产品,探索知识产权股权化、证券化。鼓励企业综合运用专利、版权、商标等知识产权手段打造自有品牌。
完善知识产权发展机制。实施战略性新兴产业知识产权战略推进计划,围绕战略性新兴产业集聚区部署知识产权服务链,建立知识产权集群管理制度,推动形成一批知识产权优势集聚区。加强战略性新兴产业专利分析及动向监测。建立重大经济科技活动知识产权分析评议制度,鼓励企业建立知识产权分析评议机制。完善海外知识产权服务体系,研究发布海外知识产权环境信息,跟踪研究重点产业领域国际知识产权动向,引导建立海外知识产权案件信息提交机制,加强对重大知识产权案件的研究,建立海外知识产权风险预警机制,支持企业开展知识产权海外并购和维权行动。
(四)深入推进军民融合。
构建军民融合的战略性新兴产业体系。促进军民科技创新体系相互兼容、协同发展,推进军民融合产业发展。依托国家军民融合创新示范区,促进军民两用技术产业化发展。建设一批军民融合创新平台。在军工单位集中、产业基础较好的地区,推进军民技术双向转移和转化应用。支持军工企业发挥优势向新能源、民用航空航天、物联网等新兴领域拓展业务,引导优势民营企业进入国防科研生产和维修领域,构建各类企业公平竞争的政策环境。
加强军民融合重大项目建设。面向建设航天强国,统筹规划军民卫星研发和使用,加强地面站网整合建设与信息共享,积极发展军民通用化程度高的动力系统、关键部件和基础材料。适应空域改革进程,加强空域管制系统技术和装备研发,推进航空产业军民深度融合发展。面向建设网络强国,加强新一代信息基础设施和系统军民合建共用,组织实施安全可靠信息网络产品和服务相关应用示范工程。面向建设海洋强国,适应军地海洋资源调查、海域使用、海洋观测预报、海洋环境保护和岛礁建设需求,发展军民两用高性能装备和材料技术。开展军民通用标准化工程,促进军民技术双向转移。
(五)加大金融财税支持。
提高企业直接融资比重。积极支持符合条件的战略性新兴产业企业上市或挂牌融资,研究推出全国股份转让系统挂牌公司向创业板转板试点,建立全国股份转让系统与区域性股权市场合作对接机制。探索推进场外证券交易市场以及机构间私募产品报价与服务系统建设,支持战略性新兴产业创业企业发展。大力发展创业投资和天使投资,完善鼓励创业投资企业和天使投资人投资种子期、初创期科技型企业的税收支持政策,丰富并购融资和创业投资方式。积极支持符合条件的战略性新兴产业企业发行债券融资,扩大小微企业增信集合债券和中小企业集合票据发行规模,鼓励探索开发高收益债券和可转换债券等金融产品,稳步推进非金融企业债务融资工具发展。鼓励保险公司、社会保险基金和其他机构投资者合法合规参与战略性新兴产业创业投资和股权投资基金。推进投贷联动试点工作。
加强金融产品和服务创新。引导金融机构积极完善适应战略性新兴产业特点的信贷管理和贷款评审制度。探索建立战略性新兴产业投融资信息服务平台,促进银企对接。鼓励建设数字创意、软件等领域无形资产确权、评估、质押、流转体系,积极推进知识产权质押融资、股权质押融资、供应链融资、科技保险等金融产品创新。引导政策性、开发性金融机构加大对战略性新兴产业支持力度。推动发展一批为飞机、海洋工程装备、机器人等产业服务的融资租赁和金融租赁公司。加快设立国家融资担保基金,支持战略性新兴产业项目融资担保工作。
创新财税政策支持方式。发挥财政资金引导作用,创新方式吸引社会投资,大力支持战略性新兴产业发展。充分发挥国家新兴产业创业投资引导基金服务创业创新的作用,完善管理规则,做好风险防控,高效开展投资运作,带动社会资本设立一批创业投资基金,加大对战略性新兴产业的投入。鼓励有条件的地区设立战略性新兴产业发展基金,引导社会资金设立一批战略性新兴产业投资基金和国际化投资基金。积极运用政府和社会资本合作(PPP)等模式,引导社会资本参与重大项目建设。完善政府采购政策,加大对“双创”以及云计算、大数据、循环经济等支持力度,推进智慧城市、信息惠民、“城市矿山”、智能装备等示范应用。进一步完善光伏、风电、生物质等可再生能源发电补贴政策。调整完善新能源汽车推广补贴政策。完善战略性新兴产业企业股权激励个人所得税政策。
(六)加强人才培养与激励。
培养产业紧缺人才。实施战略性新兴产业创新领军人才行动,聚焦重点领域,依托重大项目和重大工程建设一批创新人才培养示范基地,重点扶持一批科技创新创业人才。分行业制定战略性新兴产业紧缺人才目录,在国家相关人才计划中予以重点支持。根据产业发展需求,动态调整高校教学内容和课程设置,合理扩大战略性新兴产业相关专业招生比例。加强战略性新兴产业技术技能人才培养,推行企业新型学徒制,建立国家基本职业培训包制度,推动相关企业为职业学校战略性新兴产业相关专业学生实习和教师实践提供岗位。依托专业技术人才知识更新工程,培养一大批高层次急需紧缺人才和骨干专业技术人才,建设一批国家级继续教育基地。支持在线培训发展。
鼓励科技人才向企业流动。探索事业单位科研人员在职创业和离岗创业有关政策,引导和支持事业单位科研人员按照国家有关规定到企业开展创新工作或创办企业。在战略性新兴产业企业设立一批博士后科研工作站,鼓励开展产业关键核心技术研发。落实国家对科研人员的各项激励措施,鼓励企业通过股权、分红等激励方式,调动科研人员创新积极性。建立健全符合行业特点的人才使用、流动、评价、激励体系。
充分利用全球人才。在充分发挥现有人才作用的基础上引进培养一批高端人才。研究优化外国人永久居留制度,简化外籍高层次人才申请永久居留资格程序,为其配偶和未成年子女提供居留与出入境便利。
各地区、各有关部门要高度重视战略性新兴产业发展工作,加强组织领导,加快工作进度,切实抓好本规划实施工作,加强各专项规划、地方规划与本规划的衔接。地方各级人民政府要建立健全工作机制,细化实化政策措施,推动本规划各项任务落实到位。鼓励相关省(区、市)联合编制区域性发展规划,推进战略性新兴产业差别化、特色化协同发展。国家发展改革委要会同科技部、工业和信息化部、财政部,发挥好战略性新兴产业发展部际联席会议的牵头作用,加强宏观指导、统筹协调和督促推动,密切跟踪产业发展情况,及时研究协调产业发展中的重大问题;联席会议各成员单位和相关部门要积极配合,按照职责分工抓紧任务落实,加快制定配套政策,形成工作合力,共同推动战略性新兴产业发展壮大。
附件:重点任务分工方案
附件
重点任务分工方案








| 版权所有:辽宁省人民政府 | 主办单位:辽宁省人民政府办公厅 |
| 地址:沈阳市皇姑区北陵大街45-9号 | 邮编:110032 |
辽公网安备 21010502000372号 |
网站标识码:2100000037 |
| ICP备案序号:辽ICP备05023109号 | 联系邮箱:mhwz@ln.gov.cn |

