政府公报
中共辽宁省委办公厅 辽宁省人民政府办公厅
关于印发《辽宁省农村人居环境整治三年行动
实施方案(2018—2020年)》的通知
各市委、市人民政府,省委各部委,省(中)直各单位,各人民团体;
《辽宁省农村人居环境整治三年行动实施方案(2018—2020年)》已经省委、省政府同意,现印发给你们,请结合实际认真贯彻落实。
中共辽宁省委办公厅
辽宁省人民政府办公厅
2018年5月17日
(此件公开发布)
辽宁省农村人居环境整治三年行动
实施方案(2018—2020年)
为深入贯彻落实《中共中央办公厅、国务院办公厅关于印发(农村人居环境整治三年行动方案)的通知》(中办发〔2018〕5号)精神,加快推进农村人居环境整治,进一步提升农村人居环境水平,结合辽宁实际,制定本实施方案。
一、总体要求
(一)指导思想。全面贯彻党的十九大和十九届二中、三中全会精神,以习近平新时代中国特色社会主义思想为指导,坚持党对农村人居环境整治工作的领导,坚持稳中求进工作总基调,落实高质量发展的要求,紧紧围绕统筹推进“五位一体”总体布局和协调推进“四个全面”战略布局,持之以恒落实新发展理念和“四个着力”“三个推进”,深入实施乡村振兴战略和“五大区域发展战略”,坚持农业农村优先发展,坚持绿水青山就是金山银山,按照产业兴旺、生态宜居、乡风文明、治理有效、生活富裕的总要求,统筹城乡发展,统筹生产生活生态,以建设美丽宜居村庄为导向,以农村垃圾、污水治理和户厕改造、村容村貌提升为主攻方向,动员各方力量,整合各种资源,采取有效措施,加快补齐农村人居环境突出短板,提高农村人居环境质量,重点支持辽西北等经济欠发达地区农村人居环境整治,为全省如期实现全面建成小康社会目标提供有力保障。
(二)基本原则
——因地制宜,分类指导。立足实际,尽力而为,量力而行,制定不同类型的整治标准和整治方案,集中力量解决突出问题,重点抓好村内道路建设和村容村貌提升两项基础工作,做到干净整洁有序。有条件的地区可进一步提升人居环境质量,条件不具备的地区可按照实施乡村振兴战略的总体部署持续推进,切忌照抄照搬、模式化、一刀切。已列入实施易地搬迁的村庄、拟调整的空心村等可不列入整治范围。
——示范先行,有序推进。学习借鉴浙江省等先行地区和盘锦市经验,按照先易后难、先点后面总体思路,既立足当前,又谋划长远,通过试点示范探索和总结适合本地区的成功经验和做法。强化规划引导,采用切合实际的工作路径和技术模式,做到推进整治工作有计划,建设项目有时序,整治任务有目标。
——注重保护,留住乡愁。注重乡土民风,统筹兼顾农村原有自然风貌和民族特色;注重原有自然生态资源保护,强化地域文化元素符号,综合提升农村人居环境质量,慎砍树、禁挖山、不填湖、少拆房,禁止大拆大建和贪大求洋,杜绝形象工程和政绩工程,努力打造各具特色的美丽宜居乡村。
——村民主体,激发动力。充分尊重农民意愿,满足农民合理需求,科学确定整治优先序和标准。建立政府、村集体、村民等各方共谋、共建、共管、共评、共享机制,动员广大村民参与美丽家园建设,保障村民决策权、参与权、监督权。发挥村规民约作用,强化村民环境卫生意识,调动村民参与环境整治和爱护环境的积极性。
——建管并重,长效运行。按照先谋划、后规划,先建机制、后建工程的原则,积极探索和建立推动农村人居环境整治的工作机制、农村人居环境整治投融资体制机制,合理保障基础设施建设和运行资金需求。探索规模化、专业化、社会化运营机制,不断总结和创新建设长效管护机制,确保各类设施建成并长期稳定运行。
——责任落实,合力推进。强化各级党委和政府责任,建立省负总责、市负主体责任(推动、协调、指导、监督检查等)、县(市、涉农区)负责抓好落实、乡镇负责具体实施、村负责发动广大农民积极参与的五级工作责任体系。加强统筹协调,加大各级财政投入力度,强化监督考核,建立上下联动、部门协作、共同推进的工作机制。
(三)工作目标
2018年,全面启动,有序开展。完成农村人居环境整治三年行动实施方案编制,城市近郊区和经济较发达的村庄规划管理基本覆盖,农村生活垃圾处置体系覆盖70%行政村,新建生活污水集中收集处理系统100套,农村卫生厕所普及率达到81%,创建省级及以上卫生县城(乡镇)不少于10个,农村公路新改建工程3500公里,“一事一议”财政奖补村内道路建设4500公里,农作物秸秆综合利用率达到85%,建设300个美丽乡村,实现村容村貌明显改观。
2019年,突出重点,整体整治。农村生活垃圾处置体系覆盖85%行政村,新建生活污水集中收集处理系统150套,农村卫生厕所普及率达到83%,创建省级及以上卫生县城(乡镇)不少于10个,农村公路新改建工程3300公里,“一事一议”财政奖补村内道路建设4500公里,农作物秸秆综合利用率达到86%,建设300个美丽乡村,实现农村人居环境明显改善。
2020年,全面完成,成效显著。实现农村人居环境明显改善,村庄环境基本干净整洁有序,村民环境和健康意识普遍增强。农村生活垃圾处置体系基本实现全覆盖,非正规垃圾堆放点集中整治基本完成,力争实现90%左右的村庄生活垃圾得到治理,新建生活污水集中收集处理系统150套,全省10%的行政村生活污水实现收集处理,重要饮用水水源地、水质需改善控制单元和重点旅游风景区周边村庄生活污水得到有效治理。现有畜禽规模养殖场粪污处理设施装备配套率达到95%以上,村屯基本实现“人畜分离”。农村卫生厕所普及率达到85%左右,省级及以上卫生县城(乡镇)比例达到5%,农村公路新改建工程3200公里,“一事一议”财政奖补村内道路建设4500公里,农作物秸秆综合利用率达到87%,建设300个美丽乡村,农村人居环境整治建设和管护运行机制初步建立,三年农村人居环境整治任务取得显著成效。
农村环境、经济条件基础好的沈阳、大连、盘锦市农村生活垃圾处置体系基本实现全覆盖,基本完成农村户用厕所无害化改造,厕所粪污基本得到处理或资源化利用,村内河道和黑臭水体有效治理,农村生活污水治理率明显提高,17%以上的行政村生活污水实现收集处理,优先解决重要饮用水水源地、水质需改善控制单元和重点旅游风景区周边村庄。村内河道及黑臭水体得到有效治理,村内路网基本形成,村内泥泞道路基本消除,村庄绿化覆盖率大幅度提高,村内主干道路照明设施基本覆盖,管护运行机制初步建立,实现农村人居环境美丽宜居。
农村环境基础较好、经济条件基本具备的鞍山、抚顺、本溪、丹东、锦州、营口、辽阳、葫芦岛市力争实现90%左右的村庄生活垃圾得到治理,农村卫生厕所普及率达到85%左右,无害化卫生厕所普及率大幅度提高,生活污水乱排乱放得到有效治理,10%的行政村生活污水实现收集处理,优先解决重要饮用水水源地、水质需改善控制单元和重点旅游风景区周边村庄。村内河道及黑臭水体得到有效管控,村内泥泞路基本消除,村庄绿化覆盖率得到提高,村内主干路照明设施数量明显增加,实现农村人居环境整体提升。
辽西北地区的阜新、铁岭、朝阳市及目前仍未脱贫的贫困县,在优先保障农民基本生活条件基础上,村内道路两侧和农户院外土堆、粪堆、灰堆、柴草堆及公共空间农户厕所、畜禽养殖圈舍、种植农作物等,村旁、水(沟)旁、路旁的垃圾基本清除,生活垃圾规范堆放并做到及时清运,力争实现90%左右的村庄生活垃圾得到治理,农村生活污水乱排乱放得到有效管控,5%的行政村生活污水实现收集处理,优先解决重要饮用水水源地、水质需改善控制单元周边村庄。农村卫生厕所普及率达到85%左右,无害化卫生厕所普及率明显提高,基本消除村内泥泞道路,实现农村人居环境普通整洁。
2035年,持续改善,全面提升。实现农村生态环境根本好转,美丽宜居乡村基本实现。
二、主要任务
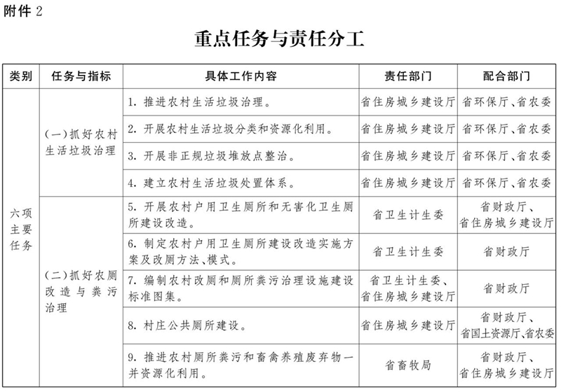
(一)抓好农村生活垃圾治理。重点建立和完善农村垃圾治理体系,大力推行农村垃圾就地分类减量和资源化利用,彻底解决农村垃圾污染问题。各地区结合每年开展爱国卫生月活动,集中整治冬季积存垃圾。统筹考虑生活垃圾和农业生产废弃物利用、处理,完善垃圾收集转运和集中处理设施布局。条件允许的乡村以户集、村收、镇运、县处理为垃圾治理模式,其他乡村因地制宜,建立和完善切合实际、管用的农村生活垃圾清扫、保洁、收集、运输、处置体系。设立保洁队伍,原则上农村每400人左右配备1名保洁员。规划建设多种类型的垃圾收集和处理设施,实现农户有指定垃圾收集池,村庄有指定垃圾堆放点。同时,建立长效管理运行机制。大力开展非正规垃圾堆放点排查整治工作,制定年度整治实施计划,坚决杜绝垃圾围村、垃圾围沟渠河坝、垃圾上山下乡等现象。总结和推广新宾县、东港市、辽阳县、盘锦市大洼区农村生活垃圾分类减量试点成功经验,开展适合本地区农村特点的垃圾就地分类减量和资源化利用,努力做到农村生活垃圾不出户(村),建筑垃圾和农作物垃圾不出村,可再生利用垃圾统一回收,有毒有害垃圾集中处置。(省住房城乡建设厅、省农委、省环保厅等部门负责)
(二)抓好农厕改造与粪污治理。重点加快推进农村“厕所革命”,努力完成农村卫生厕所改造任务。以符合国家推行农户卫生厕所标准为前提,按照群众接受、经济适用、不污染公共水体要求,加快推进农户卫生厕所建设和改造,通过发展乡村旅游、民宿经济等方式,推动农村厕所入户建设,制定省、市、县农户卫生厕所建设改造实施方案。充分考虑冬季极寒气候、使用与维护方便等实际,调整和完善现行农村改厕方法及模式,同步考虑粪污治理。组织编制适合不同地区农村改厕和厕所粪污治理设施建设标准图集,推行合理改厕模式。开展农户无害化卫生厕所建设与改造,鼓励并引导农村新建住宅配套建设无害化卫生厕所,按需求配建村庄公共厕所。大力推进畜禽规模养殖场粪污处理设施建设和完善,提高畜禽粪污处理设施装备配套率和畜禽粪污综合利用率,鼓励畜禽养殖业发达地区将农户厕所粪污与畜禽养殖废弃物一并资源化利用。(省卫生计生委、省住房城乡建设厅、省畜牧局负责)
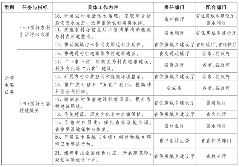
(三)抓好农村生活污水治理。积极稳步梯次推进农村生活污水治理,重点解决农村水体污染,改善农村水体质量与环境。从实际出发,尊重农民意愿,坚持因镇因村施策原则,按照城乡统筹处理、村镇集中处理、农户分散处理等污水处理模式,推动城镇污水管网向周边村庄延伸覆盖,实现污染治理与资源利用共赢、工程措施与生态措施共建。研究制定农村生活污水处理技术指南,开展典型设计,优化技术方案,降低农村污水治理设施建设和运行成本。尽快出台和修订相关政策,加快技术成果转化。推广农村生活污水治理技术与装备,探索和创新适合农村本地的生活污水处理模式。严格落实《辽宁省河长制实施方案》和《辽宁省全面推行河长制建设美丽河湖三年行动计划(2018—2020年)》,以房前屋后河塘沟渠为重点,实施清淤疏浚,采取综合措施恢复水生态,逐步消除农村黑臭水体。(省环保厅、省住房城乡建设厅、省水利厅负责)
(四)抓好村容村貌提升。重点解决农村道路硬化、生态环境优化、村庄美化绿化、村内主干路亮化等问题,提升乡村品味,保护、保留乡愁。加快推进通村组道路、村内道路建设,着力解决村内道路泥泞、村民出行不便等问题。充分利用本地资源,因地制宜选择路面材料,有序推进精准扶贫路、通行政村“最后一公里”、撤并村通畅路、行政村间互联互通等重点农村公路和村内道路建设。全面清理村内道路和农村公路路域内草堆、粪堆、垃圾堆以及非公路标志,助力美丽宜居乡村建设。开展公共空间和庭院环境整治,清除私搭乱建、乱堆乱放。推广农村秸秆肥料化、饲料化、能源化、基料化、原料化和收储运推体系建设,提高秸秆综合利用率,减少农作物秸秆随意堆放和禁止露天焚烧。开展建筑设计下乡,依据地域特点、传统习俗、民族特色等,编制农村人居住房建设标准图集,提升农村建筑风貌。注重乡村文化传承,保护、保留乡土农耕印迹,编制历史文化名镇名村、传统村落保护发展规划,划定保护范围,实施保护措施,延续乡愁历史文脉。实施村庄绿化,充分利用闲置土地开展植树造林,因地制宜开展围村林、小游园等植树绿化建设。开展古树名木普查和保护,强化省级湿地公园、省重要湿地保护与恢复,努力建成一批绿色村庄。适量增加农村主干路照明设施数量,完善村庄公共照明设施。大力开展卫生县城、卫生乡镇等创建工作。(省住房城乡建设厅、省财政厅、省交通运输厅、省卫生计生委、省林业厅、省农委负责)
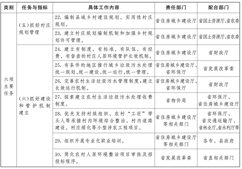
(五)抓好村庄规划管理。重点强化乡村规划引领,有效管控乡村建设,助推新型城镇化建设。尊重农民意愿,发挥乡镇总体规划、村庄规划引领作用,坚持实际、实用、实效,科学编制和修编乡村规划。优先重点编制城市近郊和经济发达乡村建设规划,统筹规划乡村供水、排水、道路、照明、能源供应、电信、公厕等设施,提高规划覆盖率。编制或修编县域乡村建设规划要与县乡土地利用总体规划、土地整治规划、村土地利用规划、农村社区建设规划等有效衔接,鼓励推行“多规合一”,确保一张蓝图绘到底。推进实用性村庄规划编制实施,做到农房建设有规划管理、基础设施和公共服务设施建设有计划、行政村村庄整治有安排、生产生活功能区有合理划分,预留农村特色产业发展空间、优化村庄功能布局,实现村庄规划管理基本覆盖。安排懂专业、懂管理的专业人员组织村庄规划的实施与管理,初步建立政府组织领导、村委会发挥主体作用、技术单位指导的村庄规划编制机制。同时,强化乡村规划许可管理,建立健全违法用地和建设查处机制。(省住房城乡建设厅、省国土资源厅、省农委负责)
(六)抓好建设和管护机制建立。重点建立长效稳定农村人居环境建设和管护运行机制,长期巩固整治成果。按照省市县乡村五级工作责任体系,基本建立农村人居环境整治有制度、有标准、有队伍、有经费、有督查的农村人居环境管护长效机制。各地区可采取按片区划分,实行村民包干、按量付费等多种模式,抓好农村生活垃圾治理管护机制建设。鼓励专业化、市场化建设和运行管护专业队伍承接农村人居环境整治项目,有条件的地区推行城乡垃圾污水处理统一规划、统一建设、统一运行、统一管理,完善农村生活垃圾污水治理管理制度,建立农村生活垃圾污水处理长效运行机制。本着“谁污染、谁付费”原则,探索建立农村生活垃圾污水处理收费制度,强化服务绩效考评,完善财政补贴和农户付费合理分担机制。支持村级组织、农村“工匠”带头人等承接村内环境整治、村内道路、村镇绿化等小型涉农工程项目。开展职业培训,把当地农民培养成为村内公益性基础设施运行维护的重要力量。农村人居环境整治建设项目,由具体审批部门根据实际情况,简化审批和招投标程序,降低建设成本,提高工程质量。(省住房城乡建设厅、省发展改革委、省财政厅、省环保厅、省林业厅、省农委、省物价局负责)
三、工作措施
(一)加强组织领导。省、市、县(市、涉农区)要分别成立由政府主要领导同志任组长的农村人居环境整治工作领导小组,领导小组办公室设在住房城乡建设部门。县级党委和政府是县域农村人居环境整治责任主体,负责做好细化分工、落实责任以及项目落地、资金使用等工作,要明确具体工作措施、时间表、路线图。市级党委和政府是市域农村人居环境整治责任主体,负责上下衔接、辖区内协调和督促检查等工作,乡镇党委和政府是乡镇域内农村人居环境整治实施主体,负责具体组织实施,村庄要有专人负责。省住房城乡建设厅牵头负责农村人居环境整治的指导、组织、监督等日常工作,具体抓好乡村规划编制和农村生活垃圾治理;省发展改革委负责争取国家支持政策,规范和简化建设项目审批程序;省财政厅负责农村人居环境整治相关资金筹集、下达及美丽乡村建设;省环保厅负责农村污水治理和黑臭水体整治以及工业固体废弃物垃圾治理;省交通运输厅负责农村道路建设;省农委负责农作物秸秆综合利用、农业生产垃圾治理;省水利厅负责村内河道及房前屋后河塘沟渠整治,实施清淤疏浚;省林业厅负责村庄绿化;省卫生计生委负责农村卫生厕所和无害化卫生厕所建设改造,推进农村“厕所革命”;省畜牧局负责畜禽粪污治理。其他各级相关部门按照职责分工,各司其职,密切配合,形成合力,共同推进,提供有力组织和政策保障。
(二)发挥村民主体作用。坚持以人民为中心的发展思想,发挥好农村基层党组织核心作用,发挥党员模范带头作用,引领农民崇尚文明、树立新风,培育文明健康生活方式。运用“一事一议”民主决策机制,完善农村人居环境整治项目公示制度。鼓励农村集体经济组织通过依法盘活集体经营性建设用地、空闲农房及宅基地等途径,鼓励乡贤返乡投资支持农村人居环境建设,多渠道筹集资金用于农村人居环境建设。把环境卫生、村内公共设施、传统建筑、古树名木保护等要求纳入村规民约。树立和宣传农民保护环境典型,全面提高农村文明健康意识。明确农民维护公共环境责任,农户负责庭院内部、房前屋后环境整治,村民自治组织或村集体经济组织通过农民投工投劳,负责村内公共空间整治。鼓励农民和村集体经济组织全程参与农村人居环境整治规划、建设、运营、管理工作。
(三)加大政府投入。建立市、县为主,中央及省补助的政府投入体系。积极争取中央支持政策,增加省级财政投入,研究建立“以奖促治”和“以奖代补”相关制度办法,合理保障农村人居环境基础设施建设和运行资金,继续由省市县三级财政分担农村保洁人员工资及垃圾治理运行维护经费,年度经费原则上执行农村居民每人30元标准,其中省以上财政承担40%,市财政承担30%,县财政承担30%。运行维护资金由县级政府根据当地实际情况统筹管理。继续利用成品油价格和税费转移支付资金支持农村公路建设和养护。每年安排一定的省本级福彩公益金资助农村社区服务中心建设。逐步建立乡村污水处理设施运行及人员经费保障机制,列入市县财政预算。开展各级部门内部和部门间涉农专项转移支付以及涉农基本建设投资的分类投资整合,建立涉农资金统筹整合长效机制。适时适度依法合规发行政府债券筹集资金,用于支持农村人居环境整治领域公益性项目。按照国家稳步推进地方政府专项债券管理改革的相关要求,试点发行项目融资和收益自求平衡的专项债券,支持条件成熟地区急需的、效益高且补短板的农村人居环境整治项目建设。城乡建设用地增减挂钩所获土地增值收益,按相关规定用于支持农业农村发展和改善农民生活条件。村庄整治增加耕地获得占补平衡指标收益,通过支出预算统筹安排支持当地农村人居环境整治。各级政府切忌举债大搞农村人居环境建设,要整合各类资源,集中各方力量,聚焦重点解决农村生活垃圾治理、村内泥泞道路建设、提升村容村貌等广大农民热切期盼解决的热点和难点问题。
(四)扎实有序推进。各市要抓紧编制或修订市级农村人居环境整治实施方案。市级实施方案要明确本地区目标任务、责任部门、资金筹措方案、农民群众参与机制、考核督导工作责任主体、考核验收方式、时间节点工作等内容,特别是要依据本实施方案提出的工作目标和六项主要任务,以县(市、涉农区)为单位,从实际出发,因地制宜,对具体目标和改造任务作出规划。县(市、涉农区)参照编制市级实施方案要求,组织编制具体实施方案,并报县委、县政府审议通过。扎实开展整治前期准备工作,做好引导群众、建立机制、筹措资金等工作。各市原则上要在2018年5月底前完成实施方案编制或修订工作,并报省农村人居环境整治工作领导小组办公室备核。实施方案中的工作目标、建设任务、体制机制创新等作为国家及省督导评估内容和安排中央及省补助资金的重要依据。同时,省住房城乡建设厅要抓紧汇总各市实施方案,编制全省农村人居环境整治三年行动实施规划,做好争取中央政策支持建设项目储备。开展编制不同地区、不同类型的农村人居环境整治与提升及示范标准、村容村貌整治标准、农村生活垃圾治理与分类标准、农村环境卫生达标标准、农村户用厕所建设改造标准、农村居民住房建设标准等以及相关业务培训,指导农村人居环境整治工作。
(五)强化典型舆论宣传。学习借鉴浙江省“千村示范万村整治”和盘锦市美丽乡村建设成功经验做法。结合当地实际情况,选树一批典型示范县(市、涉农区)、村庄,总结并提炼出一系列符合当地实际的环境整治技术、方法,以及可复制推广的建设和运行管护机制。加快推进新宾县、东港市、辽阳县、盘锦市大洼区农村生活垃圾分类和资源化利用示范县(区)建设,加快推进海城市、盘锦市大洼区农村生活污水治理示范县(区)建设。及时总结、广泛宣传全省农村人居环境整治成功经验做法,努力营造良好社会氛围。
(六)强化考核验收督导。将农村人居环境整治工作纳入省政府绩效考核范围,作为考核市、县(市、区)干部实绩的重要内容。依据本实施方案和考核验收标准及办法 以县(市、涉农区)为单位进行检查验收。省住房城乡建设厅要会同省直有关部门根据市级农村人居环境实施方案及目标任务,定期组织现场检查和督导评估,评估结果向省委、省政府报告,通报全省,作为省安排补助资金的重要依据。
附件;1.辽宁省农村人居环境整治工作领导小组组成人员名单
2.重点任务与责任分工
附件1
辽宁省农村人居环境整治工作
领导小组组成人员名单
组 长: 省委副书记、省长
副组长:陈绿平 副省长
成 员:任长海 省委组织部副部长
付晨明 省文明办主任
史建新 省政府副秘书长
孙 伟 省政府办公厅副主任兼督查室(督考办)主任
李雪东 省发展改革委主任
方守义 省民政厅厅长
霍步刚 省财政厅厅长
王桂芬 省国土资源厅厅长
葛乐夫 省交通运输厅厅长
来 鹤 省环保厅厅长
魏举峰 省住房城乡建设厅厅长
陈 健 省农委主任
王殿武 省水利厅厅长
奚克路 省林业厅厅长
宋良伟 省卫生计生委副主任
敖凤玲 省畜牧局局长
领导小组办公室设在省住房城乡建设厅,承担领导小组日常工作,办公室主任由魏举峰同志兼任。





| 版权所有:辽宁省人民政府 | 主办单位:辽宁省人民政府办公厅 |
| 地址:沈阳市皇姑区北陵大街45-9号 | 邮编:110032 |
辽公网安备 21010502000372号 |
网站标识码:2100000037 |
| ICP备案序号:辽ICP备05023109号 | 联系邮箱:mhwz@ln.gov.cn |

