
辽住建〔2021〕80号
辽宁省住房和城乡建设厅 辽宁省公安厅 辽宁省
交通运输厅 辽宁省广播电视局 辽宁省发展
和改革委员会 辽宁省通信管理局关于印发
《辽宁省城市公共区域窨井盖专项整治三年
行动方案(2022-2024年)》的通知
各市住建局(城管局)、公安局、交通运输局、广电局、发展改革委、通信管理办公室、大连市通信管理局,沈抚改革创新示范区住建局、公安局、发展改革局:
现将《辽宁省城市公共区域窨井盖专项整治三年行动方案(2022-2024年)》印发给你们,请各地严格按照通知要求,明确牵头部门,制定工作方案,细化工作措施,压实主体责任,认真贯彻落实。
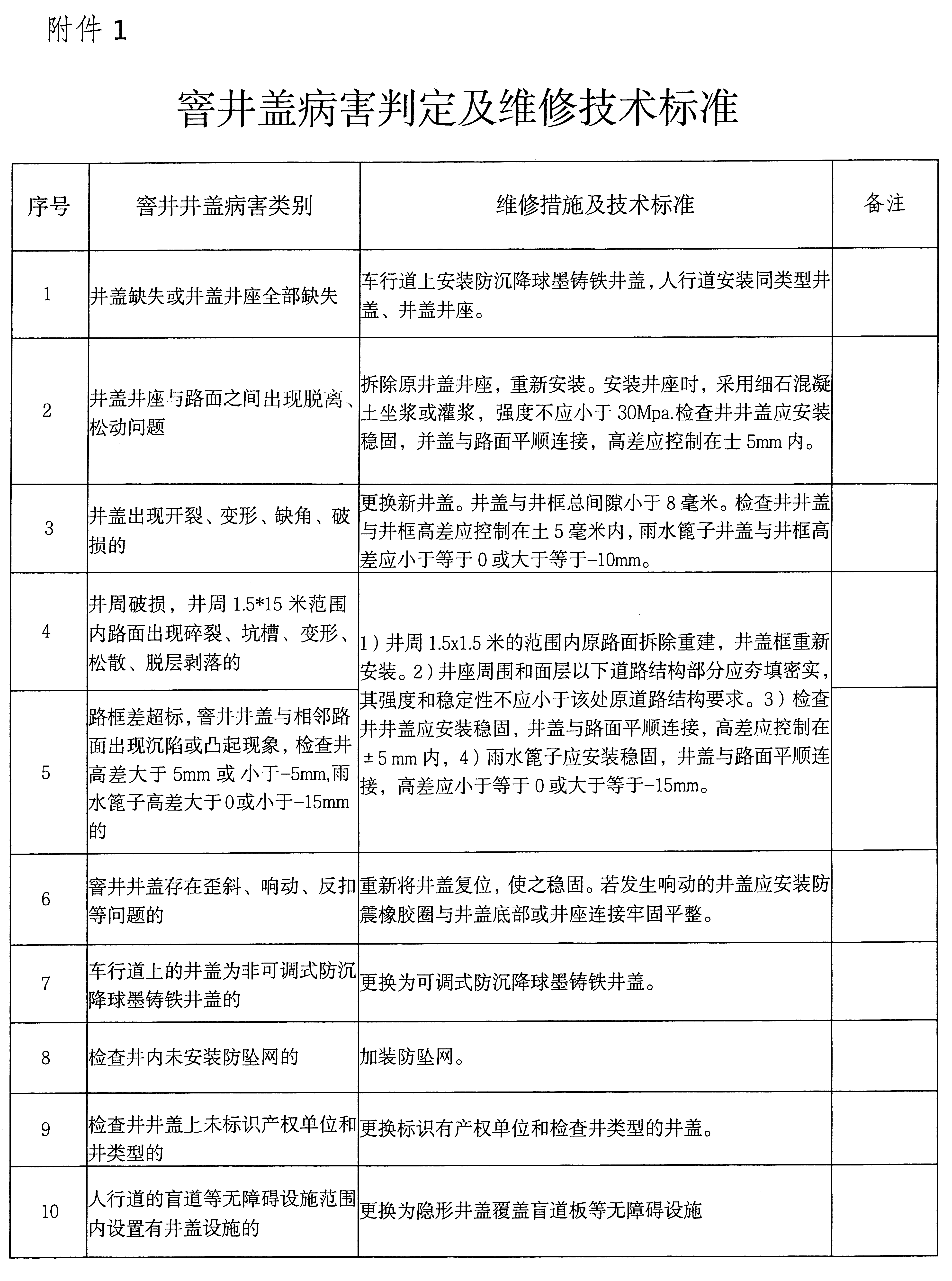
附件:1.窨井盖病害判定及维修标准
2.**路(起点-终点)窨井盖普查基础数据统计表
辽宁省住房和城乡建设厅
辽宁省公安厅
辽宁省交通运输厅
辽宁省广播电视局
辽宁省发展和改革委员会
辽宁省通信管理局
2021年12月24日
(此件公开发布)
辽宁省城市公共区域窨井盖专项整治
三年行动方案(2022-2024年)
为加强全省城市公共区域窨井盖的监管和维护,完善窨井盖长效管理机制,提升窨井设施安全运行水平,保障人民群众生命财产安全,促进城市治理能力和管理水平的全面提升,特制定本方案。
一、指导思想
以习近平新时代中国特色社会主义思想为指导,深入贯彻落实党的十九大、十九届历次全会精神和习近平总书记关于城市管理系列重要论述及省委省政府部署要求,牢固树立以人民为中心的发展思想,着力解决人民群众最关心、最直接、最现实的问题,持续强化窨井盖安全管理工作,努力打造“安全、整洁、有序、智能”的城市人居环境,不断增强人民群众获得感、幸福感、安全感。
二、基本原则
坚持以人为本。树立“小井盖、大民生”理念,始终把群众生命财产安全作为推动窨井盖安全管理工作的出发点和落脚点,保障群众出行安全,不断提升城市安全运行管理水平。
坚持统筹推进。在城市人民政府统一领导下,充分发挥城市管理协调机制作用,强化部门协调联动,调动社会各方面的积极性,共同推进窨井盖问题治理工作。
坚持依法治理。严格依照法律法规及有关规定,落实窨井盖相关各方责任,切实保证窨井盖权属单位依法履行主体责任,推动工作落实,不断完善长效管理机制。
坚持创新引领。积极探索运用信息化、智能化等技术推动窨井盖安全管理模式创新,逐步推广应用具备防盗、防滑、防移位、防沉降、防坠落等功能的新技术、新产品,提高窨井盖安全性能,有效防范事故发生。
三、工作目标
2022年5月底前完成专项整治方案的制定,12月底前完成城市公共区域所有窨井盖普查、所属权确权建档,20%问题窨井盖的整治任务;2023年年底前完成全部问题窨井盖的整治任务;2024年年底前,窨井盖安全管理机制进一步完善,信息化、智能化管理水平明显加强,事故风险监测预警能力和应急处置水平显著提升,窨井盖安全事故明显减少。
四、整治范围
全省各市、县城建成区内的城市道路、广场、公园、绿地、学校、医院、商场、车站、码头、居民小区,以及城中村、城乡结合部等城市公共区域设置的所有窨井盖。
五、重点任务
(一)认真梳理,开展全面普查。各地应在城市人民政府统一领导下,组织城市供水、排水、燃气、热力、电力、通信、公安、交通、广播电视等窨井盖权属部门(管理单位),按照“谁所有、谁负责”的原则,制定工作方案,健全工作机制,全面开展普查建档工作,厘清各类窨井盖权属关系和责任主体,建立专项整治工作台账,并按照各自职责,承担各自窨井盖的管理责任和整治任务。
(二)规范施工,确保质量安全。窨井设施施工要结合运行环境和设计使用年限要求,选用符合国家相关标准的窨井盖产品,严格按照国家有关技术标准进行安装。加强窨井盖施工验收管理,窨井盖验收不合格的,主体工程不得交付使用。新建窨井设施在建成移交时,应为窨井盖设置统一标识。扩建、改建城市道路需要拆除、移动窨井盖的,道路工程建设单位应当及时向窨井盖权属单位报告,落实安全防护措施,并在工程完工后按有关技术标准恢复原状。
(三)开展治理,确保安全运行。各地要开展窨井盖治理专项行动,压实窨井盖权属单位主体责任,全面排查、消除窨井盖存在的安全隐患。权属单位要建立问题清单,制定限期整改计划,确保整改到位。对存在破损、下沉、松动等情形的窨井盖,要尽快维修加固;对窨井盖缺失的,要及时按相关标准补装;对低洼、易涝等地区的窨井,要逐步加装防坠装置;对已确认为废弃的窨井,要限期完成填埋。在专项行动基础上,窨井盖权属单位要制定窨井盖更新改造计划,逐步更换超出设计使用年限、材质落后的窨井盖。
(四)统一规范,实施信息化管理。各地要统一规范窨井盖标识,内容包括编号、类别、产品型号、执行标准、规格材质、承载等级、生产日期、管理单位等相关信息。要结合窨井盖普查,建立“一路一档案、一盖一编号、一井一权属”的电子档案。要将窨井盖管理统一纳入城市综合管理服务平台,充分发挥平台及时发现、快速派遣、办结反馈等功能,实现对窨井盖安全状况的实时监测和预警。有条件的地区要将窨井盖智能化升级改造作为新型城市基础设施建设的重要内容,运用5G、人工智能、大数据、云计算等新技术,逐步实现基于传感器和物联网的管理创新,提升窨井盖安全管理效率和水平。
(五)加强巡检,做好应急处置。落实窨井盖权属单位日常维护责任,建立定期巡查机制,通过网格员日常巡查、环卫工人报修、群众投诉、购买第三方服务等方式,及时发现安全隐患,限时进行处理。城市道路上的窨井盖进行维修、更换等作业时,市政、公安等主管部门应当予以配合;作业完成后,窨井盖权属单位应将道路设施恢复原状。排涝应急处置时,要密切监测窨井内外水压,确需移动、加固窨井盖的,应严格按照作业流程规范,设置安全警示,做好安全防护,排涝结束后及时恢复窨井盖原状。各地要加强窨井盖应急处置,完善应急预案,健全多部门协同预警和响应处置机制,提高事故防范和应急处置能力。探索建立窨井盖责任保险制度,强化安全风险保障。
六、保障措施
(一)加强组织领导。各地要充分认识加强窨井盖安全管理的重要性和紧迫性,在城市人民政府的统一领导下,建立协调机制,完善项目资金、政策制度等保障,统筹推进窨井盖安全管理工作。各有关部门要切实履行监督管理职责,加大对窨井盖日常巡查、定期维护、应急处置等工作的监督指导力度。
(二)明确责任分工。省直各相关单位要按照方案要求,加强组织协调,指导所属行业窨井盖普查、治理提升和日常监管工作。具体履行以下职责:
省住房和城乡建设厅负责指导各地住建主管部门做好城市公共区域内本行业所有窨井盖的普查、治理提升和日常监管工作。
省教育厅负责指导各地教育主管部门做好城市公共区域内本系统所管理院校范围内的所有窨井盖的普查、治理提升和日常监管工作。
省公安厅负责指导各地公安部门做好城市公共区域内的公安窨井盖、信号灯电源公安窨井盖的普查、治理提升和日常监管工作及严厉打击违法收购窨井盖等违法犯罪行为。
省交通运输厅负责指导各地交通运输主管部门做好城市公共区域内公路上窨井盖的普查、治理提升和日常监管工作。
省卫生健康委员会负责指导各地卫生健康主管部门做好城市公共区域内医疗卫生机构所有窨井盖的普查、治理提升和日常监管工作。
省广播电视局负责指导各地广播电视主管部门做好城市公共区域内本系统所有窨井盖的普查、治理提升和日常监管工作。
省体育局负责指导各地体育主管部门做好城市公共区域内本系统所管理的各类体育场馆所有的窨井盖的普查、治理提升和日常监管工作。
省通信管理局负责指导各市通信管理办公室、各基础电信企业做好本系统管理的窨井盖普查、治理提升和日常监管工作。
国网辽宁省电力有限公司负责城市公共区域内本系统产权所属的窨井盖普查、治理提升和日常监管工作。
中国联通辽宁分公司负责城市公共区域内本系统所有的窨井盖普查、治理提升和日常监管工作。
中国移动辽宁分公司负责城市公共区域内本系统所有的窨井盖普查、治理提升和日常监管工作。
中国电信辽宁分公司负责城市公共区域内本系统所有的窨井盖普查、治理提升和日常监管工作。
中国广电辽宁网络股份有限公司负责城市公共区域内本系统所有的窨井盖普查、治理提升和日常监管工作。
各地有关部门要按照“三管三必须”和“谁所有,谁负责”的原则,在城市人民政府的统一领导下,明确牵头部门,落实属地责任分工,深入开展窨井盖普查确权、规范治理、整治提升等工作。
公共机构(政府机关、事业单位等)、企业内部等的窨井盖,由各权属单位负责普查、治理和日常监管,对所有权人、管理人、使用人之间有约定的,由约定的负责人负责维修、养护管理。
对无法确认产权单位、无物业服务单位的居民小区、城中村、城乡结合部范围内的各类窨井盖由各地政府明确管理单位。
(三)强化资金保障。各地窨井设施权属单位要将本次窨井盖专项整治工作设立专项经费,确保专项整治工作顺利进行。各地要将窨井盖维护管理经费纳入本级财政预算,确保在窨井设施出现安全隐患时及时予以修复。
(四)协调部门联动。各地有关部门要各司其责、密切配合,形成分工明确、齐抓共管的工作格局。在日常管理工作中,有关行业主管部门发现涉嫌盗窃、破坏窨井盖等违法犯罪线索的,要按照《最高人民法院 最高人民检察院 公安部关于办理涉窨井盖相关刑事案件的指导意见》要求,及时核实情况,对属于公安机关管辖的案件依法进行移送。各地公安机关要依法严惩涉窨井盖违法犯罪行为,查处过程中如发现存在影响窨井盖安全的情形,要及时反馈有关行业主管部门。
(五)做好宣传引导。各地要充分利用各类媒体特别是互联网、移动客户端等新媒体,加大对窨井盖安全管理先进经验、工作亮点和典型事例的宣传力度,引导社会公众增强保护窨井盖的责任意识,发动社会公众进行监督,鼓励群众举报故意损毁、偷盗窨井盖等违法犯罪行为。

