政府公报
辽宁省水利厅关于印发辽宁省水利
工程质量检测管理办法的通知
各市水利(水务)局,沈抚示范区规划建设和生态环境局,厅机关各部门,厅直各单位:
为加强水利工程质量检测管理,规范水利工程质量检测行为,省水利厅制定了《辽宁省水利工程质量检测管理办法》,现印发给你们,请结合实际认真贯彻执行。
辽宁省水利厅
2023年4月27日
(此件公开发布)
辽宁省水利工程质量检测管理办法
第一章 总 则
第一条 为加强水利工程质量检测管理,规范水利工程质量检测行为,根据《建设工程质量管理条例》《水利工程质量检测管理规定》《水利工程质量监督管理规定》《检验检测机构资质认定管理办法》《检验检测机构监督管理办法》等有关规定,制定本办法。
第二条 在本省行政区域内从事水利工程质量检测活动以及对水利工程质量检测活动实施监督管理,适用本办法。
第三条 本办法所称水利工程是指由国家投资、中央和地方合资、地方投资以及其他投资方式兴建的防洪、除涝、灌溉、水力发电、供水、围垦等(包括配套与附属工程)各类水利工程。
本办法所称水利工程质量检测(以下简称质量检测),是指水利工程质量检测单位(以下简称检测单位)依据国家有关法律、法规和标准,对水利工程实体以及用于水利工程的原材料、中间产品、金属结构和机电设备等进行的检查、测量、试验或者度量,并将结果与有关标准、要求进行比较以确定工程质量是否合格所进行的活动。
第二章 检测单位管理
第四条 检测单位应当取得省级以上市场监督管理部门颁发的资质认定证书和省级以上水行政主管部门颁发的检测单位资质等级证书,并在其资质等级许可范围内从事质量检测活动。
检测单位依法设立的从事检验检测活动的分支机构,应当依法取得资质认定后,方可从事相关检验检测活动。
检测单位不得转包质量检测业务,未经委托方同意,不得分包质量检测业务。
第五条 检测单位承揽检测业务时,应当向委托方提供资质认定证书及附表和检测单位资质等级证书等证明文件。
已取得资质认定的检测单位分支机构,应提供其资质认定证书及附表,包括检测能力范围、授权签字人及地址等信息。如无相关证明文件,不得以母体检测单位的名义承揽检测业务。
第六条 检测单位应当按照国家、行业和辽宁省有关地方标准开展质量检测活动。没有国家、行业和地方标准的,由检测单位提出检测方案,经委托方确认后实施。
第七条 质量检测现场取样和室内试验应当严格执行国家、行业和辽宁省地方标准以及有关规定。
委托方可在委托合同中要求检测单位对现场取样和室内试验关键过程拍摄影像资料,影像资料随同检测报告等成果资料共同存档备查。
提供质量检测试样的单位和个人,应当对试样的真实性、代表性负责;检测单位负责现场取样的,应当对抽样和检测部位的真实性、代表性负责,并对样品实施程序化管理,提高样品管理的有效性。
第八条 检测单位应当按照合同和有关标准及时、准确的向委托方提交质量检测报告,确保检验检测数据真实、准确、可追溯,并对其出具的检测报告负责,承担相应法律责任。
委托方应当按照合同及时支付质量检测服务费用。
第九条 检测单位应当加强档案管理。检测合同、委托单、原始记录、质量检测报告应当按年度统一、连续编号,不得随意抽撤、涂改,保证其具有可追溯性。
检测单位应当单独建立检测结果不合格项目台账。
第十条 检测单位检测过程中发现工程存在安全问题、可能形成质量隐患或者影响工程正常运行的问题时,应当及时向项目主管部门、质量监督机构和委托方报告。
第三章 参建单位质量检测管理
第十一条 项目法人应当委托具备相应资质的检测单位开展质量检测,并将质量检测方案报质量监督机构备案。
项目法人对施工单位、监理单位的质量检测行为或检测结果有疑义时,应当委托质量检测单位进行验证。
第十二条 施工单位应当根据设计要求或标准规范规定的项目、时间、频次、数量等对原材料、中间产品及工程实体等进行质量检测。
第十三条 施工单位自建工地试验室的,应当具备开展相应质量检测活动所需的设施、设备、环境条件,并按照规定对仪器设备进行正常维护、检定(校准)和期间核查。
工地试验室应当在其母体检测单位书面授权范围内从事相应质量检测活动。
第十四条 施工单位不具备质量检测能力的,可将施工质量检测业务委托给具备相应资质的检测单位。
第十五条 监理单位应当按照有关规定和施工合同约定,检查施工单位编制的施工质量检测方案,主要检查以下内容:
(一)检测单位的资质等级证书和资质认定证书及附表(电子证书同等有效)。
(二)所用的主要仪器、设备清单。
(三)主要原材料、中间产品、工程实体的检测项目、数量、检测频次、检测方法及依据的技术标准。
施工单位自建工地试验室的,还应当包括以下内容:
(四)母体检测单位资质等级证书和资质认定证书。
(五)母体检测单位对工地试验室的授权委托书。
(六)工地试验室的组织机构及检测人员的资格证书。
(七)工地试验室所用仪器、设备的检定/校准合格证明。
(八)工地试验室的各项管理制度,包括岗位责任管理制度、试验检测工作制度、仪器设备管理制度、安全生产管理制度、档案管理制度等。
第十六条 施工单位应当建立质量检测相关台账,包括设备台账、技术文件台账、检测台账、检测结果不合格项目台账等,详细记录各种原材料、中间产品及工程实体的数量、规格、批号、出厂化验单、合格证编号、进场时间、使用部位、取样时间、检测结果等信息。
第十七条 监理单位应当对施工单位工地试验室的管理制度、设备设施的配置及计量检定、试验室环境、试验人员配备、质量检测行为和检测成果进行经常性检查,重点关注质量检测行为的规范性和检测成果的真实性。
第十八条 监理单位应当采取跟踪检测和平行检测方法对承包人的检验结果进行复核。监理平行检测取样的时间、地点、部位应当与施工单位质量检测对应。
监理单位应当建立平行检测、跟踪检测和检测结果不合格项目台账。
第十九条 监理平行检测的费用由项目法人或监理单位支付。项目法人应当在监理招标文件或监理合同中明确监理费是否包含平行检测费用。
第二十条 同一水利工程中,同一检测单位只可承担项目法人检测、监理平行检测和施工单位质量检测中一个类别的质量检测业务委托,且不得与材料、构配件、设备制造供应商等单位有隶属关系或者其他利害关系。
第四章 质量监督检测和竣工质量抽检
第二十一条 质量监督机构应当根据工程建设内容、建设进度计划等实际情况,制定质量监督抽样检测计划,并按照检测计划对工程进行质量检测。
第二十二条 质量监督机构发现下列情况时,可以直接委托或要求项目法人委托检测单位进行质量检测(包括但不限于):
(一)涉及结构安全的试块、试件以及有关材料、中间产品检测数量不足。
(二)施工或监理单位的取样、检测过程不符合标准规范要求。
(三)对施工质量有怀疑或争议,需要通过检测进一步验证。
(四)混凝土、砂浆试件检测统计数据异常。
(五)发生工程事故,需要通过质量检测分析事故原因及对结构可靠性的影响。
第二十三条 质量监督机构应当把质量检测结果作为核备工程质量等级的重要依据。对于质量检测行为不规范、检测资料不齐全的工程,应当责令其改正。
第二十四条 竣工验收主持单位可以根据竣工验收的需要,委托具有相应资质的检测单位对工程质量进行抽检。
第二十五条 承担竣工验收质量抽检的检测单位应当根据竣工验收主持单位要求、工程设计内容与实际完成情况等要求,编写检测方案,与项目法人签订竣工验收质量抽检合同,依法实施检测工作。
竣工验收质量抽检方案由项目法人报质量监督机构和竣工验收主持单位核备,核备用表见附件1。
第二十六条 竣工验收质量抽检的费用由项目法人列支。质量不合格工程的检测费用由相应责任单位承担。
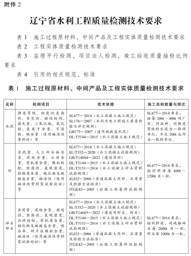
第二十七条 大中型工程(含一级、二级、三级堤防工程)项目法人检测、监理平行检测、施工单位质量检测及竣工验收质量抽样检测应当符合国家现行标准、技术规范和《辽宁省水利工程质量检测技术要求》(见附件2)要求。小型水利工程可参照执行。
第五章 监督管理
第二十八条 各级水行政主管部门应当认真履行质量检测工作的监管责任,按照属地管理、分级负责、谁主管谁负责的原则,加强对检测单位质量检测活动的监督管理。
省级水行政主管部门负责本省行政区域内检测单位及其质量检测活动的监督管理。市、县级水行政主管部门负责相应行政区域内质量检测活动的监督管理。
第二十九条 各级水行政主管部门在监督检查中发现检测单位不履行质量检测责任或履行责任不到位的,特别是发现检测单位出借资质、转包或违法分包检测业务、出具虚假检测报告的,应当依法进行处理。
第六章 附 则
第三十条 本办法由辽宁省水利厅负责解释。法律、法规、规章及国家、省有关规范性文件和技术标准对水利工程质量检测有最新规定的,从其规定。
第三十一条 本办法自2023年6月1日起施行。原《辽宁省水利厅关于印发〈辽宁省水利工程质量检测管理规定〉的通知》(辽水质安〔2013〕388号)同时废止。本省原有水利工程质量检测管理相关规定与本办法不一致的,以本办法为准。
附件:1.辽宁省水利工程竣工验收质量抽样检测方案核备表
2.辽宁省水利工程质量检测技术要求 附件1辽宁省水利工程竣工验收质量抽样检测方案核备表















| 版权所有:辽宁省人民政府 | 主办单位:辽宁省人民政府办公厅 |
| 地址:沈阳市皇姑区北陵大街45-9号 | 邮编:110032 |
辽公网安备 21010502000372号 |
网站标识码:2100000037 |
| ICP备案序号:辽ICP备05023109号 | 联系邮箱:mhwz@ln.gov.cn |

