政府公报
各市人力资源社会保障局、数据局(营商环境建设局),沈抚示范区党建工作部、营商局:
为深入贯彻落实《国务院办公厅关于印发〈“高效办成一件事”2025年度第二批重点事项清单〉的通知》(国办函〔2025〕70号)要求,省人力资源社会保障厅、省数据局(省营商环境建设局)制定了《辽宁省登记失业人员就业帮扶“一件事”工作方案》,现印发给你们,请认真贯彻执行。
辽宁省人力资源和社会保障厅 辽宁省营商环境建设局
2025年11月5日
(此件公开发布)
辽宁省登记失业人员就业帮扶
“一件事”工作方案
为深入贯彻落实《国务院办公厅关于印发〈“高效办成一件事”2025年度第二批重点事项清单〉的通知》(国办函〔2025〕70号)要求,在总结前期“一件事一次办”工作基础上,持续优化相关服务,结合实际,制定本方案。
一、工作目标
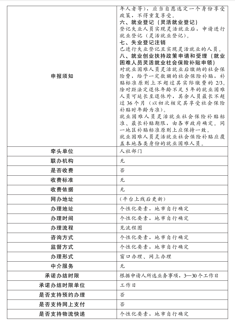
坚持以习近平新时代中国特色社会主义思想为指导,全面贯彻落实党的二十大和二十届历次全会精神,坚持以人民为中心的发展思想,以“减环节、减时间、减材料、减跑动”为目标,将失业登记、失业保险待遇申请和受理、就业服务(岗位推荐)、技能培训意愿登记和培训信息推送、就业援助(就业困难人员认定)、就业登记(灵活就业登记)、失业登记注销、就业创业扶持政策申请和受理(就业困难人员灵活就业社会保险补贴申领)8个事项实行登记失业人员就业帮扶“一件事”打包集成办理,实现政务服务标准化、规范化、便利化,提升群众满意度与获得感。
二、服务范围
辽宁省内的失业人员(即法定劳动年龄内处于未就业状态的人员,包括就业转失业人员、新生劳动力中未实现就业的人员)。
三、流程概述
申请人在省一体化政务服务平台“高效办成一件事”专区选择登记失业人员就业帮扶“一件事”办理事项,提交相关材料,查询办理进度。人社部门获得申请人提交的申请材料后,按照有关规定为其办理失业登记、失业保险待遇申请和受理、就业服务(岗位推荐)、技能培训意愿登记和培训信息推送、就业援助(就业困难人员认定)、就业登记(灵活就业登记)、失业登记注销、就业创业扶持政策申请和受理(就业困难人员灵活就业社会保险补贴申领)等政务服务事项,并将办理结果反馈到登记失业人员就业帮扶“一件事”系统,方便申请人查询办理进度。
四、业务实施
(一)申请方式
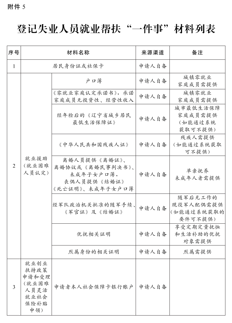
申请人自行准备相关业务材料发起业务申请。申请人登录省一体化政务服务平台,进入“高效办成一件事”专区,选择登记失业人员就业帮扶“一件事”专栏,阅读办事指南(附件1),查阅办理流程(附件2),根据自身情况选择具体业务办理事项(附件3),按照业务要求填写相关信息(附件4),并上传相关材料,具体材料清单见《登记失业人员就业帮扶“一件事”材料列表》(附件5)。
(二)业务办理
1.失业登记。申请人提交申请材料后,依托省就业管理服务信息系统,自动校验申报信息及材料,按照有关规定为申请人办理失业登记。
2.失业保险待遇申请和受理。申请人办理失业登记同时符合条件的可申领失业保险金,失业保险金自失业登记期计发。
3.就业服务(岗位推荐)。申请人办理失业登记同时,可登记意向求职岗位,根据意向求职岗位推送有关岗位信息。
4.技能培训意愿登记和培训信息推送。申请人办理失业登记同时,可登记技能培训意愿,根据意向培训工种项目,推送有关培训机构信息。
5.就业援助(就业困难人员认定)。根据失业登记办理结果,依托省就业管理服务信息系统,按照有关规定为符合条件人员办理就业援助(就业困难人员认定)。
6.就业登记(灵活就业登记)。根据失业登记办理结果,依托省就业管理服务信息系统,按照有关规定为登记失业人员实现灵活就业后,办理就业登记(灵活就业登记)。
7.失业登记注销。根据就业登记办理结果,依托省就业管理服务信息系统,按照有关规定自动为申请人办理失业登记注销。
8.就业创业扶持政策申请和受理(就业困难人员灵活就业社会保险补贴申领)。根据就业援助(就业困难人员认定)及就业登记办理结果,依托省就业管理服务信息系统,根据申请人参保地信息自动匹配至对应业务经办机构,核实申报信息及材料,按照规定及时完成受理。
(三)信息反馈
各部门在省一体化政务服务平台统一提供办理进度、办理结果的相关信息,供申请人实时在线查询办理进度及办理结果,实现一体反馈。
五、实施主体和部门分工
省人力资源社会保障厅:牵头负责登记失业人员就业帮扶“一件事”整体统筹协调工作,制定实施方案,明确参与部门、工作机制、实施步骤。根据登记失业人员就业帮扶“一件事”系统、省就业管理服务信息系统、省人力资源市场信息系统及省失业保险管理信息系统等,实现失业登记、失业保险待遇申请和受理、就业服务(岗位推荐)、技能培训意愿登记和培训信息推送、就业援助(就业困难人员认定)、就业登记(灵活就业登记)、失业登记注销、就业创业扶持政策申请和受理(就业困难人员灵活就业社会保险补贴申领)的集成办理,并提供相关业务数据接口,负责相关问题的受理和解答。联合省数据局(省营商环境建设局)推动登记失业人员就业帮扶“一件事”服务落地。
省数据局(省营商环境建设局):负责开发登记失业人员就业帮扶“一件事”系统,推动省政务信息共享交换平台与登记失业人员就业帮扶“一件事”系统数据对接,在一体化政务服务平台“高效办成一件事”专区开通登记失业人员就业帮扶“一件事”办理渠道,指导综合窗口设立工作。
各市相关部门:负责统筹登记失业人员就业帮扶“一件事”在本市政务服务中心的落地运行,负责本市各层级相关业务的服务事项受理审批和问题处理解答等相关工作。
六、保障措施
(一)加强组织领导。成立由省人力资源社会保障厅牵头,省数据局(省营商环境建设局)配合的辽宁省登记失业人员就业帮扶“一件事”工作专班,推进登记失业人员就业帮扶“一件事”服务事项标准化。各地区、各有关部门要高度重视登记失业人员就业帮扶“一件事”工作,厘清工作思路,落实责任分工,优化服务流程,认真组织实施,扎实高效推动登记失业人员就业帮扶“一件事”落实落地。
(二)形成工作合力。各有关部门要建立沟通联络长效工作机制,在完成服务事项业务经办同时,要主动提醒申请人办理后续关联服务事项。及时研究解决堵点难点问题,加强业务指导和系统对接,推动政务服务持续提质增效。
(三)加强人员培训。各有关部门要加强业务培训,规范相关事项业务办理。各地区要组织政务服务中心综合窗口工作人员熟练掌握业务流程和工作规范,确保服务质量,提高服务效率。
(四)加强宣传引导。各地区、各有关部门要充分利用网站、新媒体、办事窗口等广泛宣传登记失业人员就业帮扶“一件事”相关工作。及时总结推广典型经验做法,收集了解群众的意见建议,不断提高群众的获得感和满意度。
附件:1.登记失业人员就业帮扶“一件事”办事指南要素表
2.登记失业人员就业帮扶“一件事”业务流程图
3.登记失业人员就业帮扶“一件事”事项清单
4.登记失业人员就业帮扶“一件事”联办申请表
5.登记失业人员就业帮扶“一件事”材料列表
6.登记失业人员就业帮扶“一件事”常见问题及解答











附件6
登记失业人员就业帮扶“一件事”
常见问题及解答
1.失业登记人员范围?
答:劳动年龄内、有劳动能力、有就业需求、处于无业状态的城乡劳动者。劳动年龄为年满16周岁(含)及以上至依法享受基本养老保险待遇。在内地(大陆)就业后失业的香港特别行政区、澳门特别行政区居民中的中国公民和中国台湾地区居民可参照执行。
2.失业登记需提交哪些材料?
答:劳动者持本人有效身份证件,填写《失业人员登记表》,提供个人基本信息和失业原因,并由本人对填写信息真实性作出书面承诺。其中内地(大陆)居民的有效身份证件指劳动者的居民身份证或社会保障卡;港澳台居民的有效身份证件指港澳台居民证或社会保障卡、港澳台来往内地通行证。
3.失业登记办结时限是多少个工作日?
答:我省采取劳动者书面承诺的方式,线上渠道在3个工作日内办结失业登记,并以适当方式反馈办理结果;线下渠道即时办结。办理时要对劳动者个人身份信息、失业状态等进行审核。其中,个人身份信息通过与社会保障卡持卡人员基础信息库比对核实。失业状况通过社会保险参保登记、劳动用工备案系统比对核实。
4.失业登记可以重复办理吗?
答:失业登记是政府掌握劳动者就业失业状况的重要手段,是为失业人员提供就业服务,落实就业创业政策的基础。劳动者就业失业状况未发生变化无需重复办理。
5.就业困难人员同时具有多重身份如何认定?
答:就业困难人员初次认定时符合多项身份条件(包括城镇零就业家庭成员、城市最低生活保障家庭成员、登记失业人员中距法定退休年龄5年以内的人员、残疾人、单亲抚养未成年人者等),需自愿选择其中一项身份申请政策扶持,后续申请享受政策以初次认定并享受政策时身份为准,不可重复。
6.就业困难人员的申请办结时限?
答:按照辽宁省公共就业主要业务经办规程有关规定,我省就业困难人员认定自申请受理之日起10个工作日(含公示5个工作日)内办结。
7.就业困难人员的认定有户籍限制吗?
答:不受户籍限制。
8.“单亲抚养未成年人者”中未成年人年龄界定?
答:“单亲抚养未成年人者”中未成年人指年龄未满18周岁。
9.认定就业困难人员时,“距离法定退休五年内”节点如何界定?
答:《关于规范办理企业职工基本养老保险参保人员退休的通知》(辽人社〔2015〕341号)明确严格按照国家规定年龄办理个体工商户和灵活就业人员退休。以个体工商户或灵活就业人员身份参加企业职工基本养老保险的人员,退休年龄按照《劳动和社会保障部关于城镇职工基本养老保险政策有关问题的通知》(劳社部发〔2001〕20号)第三条及《关于城镇企业职工基本养老保险有关问题的通知》(辽劳社发〔2004〕50号)有关规定执行。2025年1月1日起,按照新的退休要求相应调整,申请人需要满足距离其调整后的法定退休年龄五年以内的条件。
10.哪些人员可以申请就业困难人员灵活就业人员社保补贴?
答:经我省认定的就业困难人员从事灵活就业,并在我省依法缴纳社会保险的,可申请灵活就业人员社会保险补贴。
11.就业困难人员灵活就业社会保险补贴申请时遵循的业务逻辑?
答:时间逻辑:失业登记时间≤就业困难人员认定时间≤灵活就业登记时间≤补贴开始时间;经办逻辑:各个环节之间不存在多余的经办信息,通常情况下要求在一个完整的业务办理过程中,每个环节仅存在一条有效记录。
12.领取失业保险金人员能不能同时申领灵活就业社会保险补贴?
答:不可以。已进行灵活就业人员登记并领取社保补贴的人员,不同时发放失业保险金。
| 版权所有:辽宁省人民政府 | 主办单位:辽宁省人民政府办公厅 |
| 地址:沈阳市皇姑区北陵大街45-9号 | 邮编:110032 |
辽公网安备 21010502000372号 |
网站标识码:2100000037 |
| ICP备案序号:辽ICP备05023109号 | 联系邮箱:mhwz@ln.gov.cn |

